Работа при перемещении электрического заряда в электрическом поле презентация

Слайд 1Работа при перемещении электрического заряда в электрическом поле
Предположим, что заряд q

перемещается под воздействием электрического поля из точки 1 в точку 2.

Слайд 2Тогда поле совершает работу по перемещению заряда


Слайд 3Учитывая, что
получим:


Слайд 4Потенциальная энергия заряда в электростатическом поле


Слайд 5Если из B в C работа +
А из С в B

работа -

То на всей траектории работа А=0

Работа сил электростатического поля при движении электрического заряда по любой замкнутой траектории равна 0


Слайд 6Поле, работа сил которого по любой замкнутой траектории равна 0, называется

потенциальным.

Гравитационные и электростатические поля потенциальны.


Слайд 7Потенциал


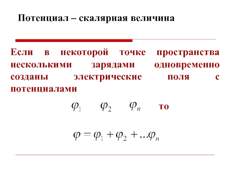
Слайд 9Если в некоторой точке пространства несколькими зарядами одновременно созданы электрические поля

с потенциалами

Потенциал – скалярная величина


Слайд 10
Поверхность, во всех точках которой потенциал одинаков, называется эквипотенциальной.
Зквипотенциальной является сфера,

в центре которой расположен заряд

Между двумя любыми точками эквипотенциальной поверхности разность потенциалов равна 0, поэтому работа по перемещению заряда по такой поверхности = 0


Слайд 11Тогда


Слайд 12При удалении от положительного заряда потенциал уменьшается, а при удалении от

отрицательного – увеличивается.

Слайд 14Связь напряженности и напряжения


Обратная связь

Если не удалось найти и скачать презентацию, Вы можете заказать его на нашем сайте. Мы постараемся найти нужный Вам материал и отправим по электронной почте. Не стесняйтесь обращаться к нам, если у вас возникли вопросы или пожелания:

Email: Нажмите что бы посмотреть 

Что такое ThePresentation.ru?

Это сайт презентаций, докладов, проектов, шаблонов в формате PowerPoint. Мы помогаем школьникам, студентам, учителям, преподавателям хранить и обмениваться учебными материалами с другими пользователями.


Для правообладателей

Яндекс.Метрика