PVT свойства пластовых флюидов презентация

Содержание

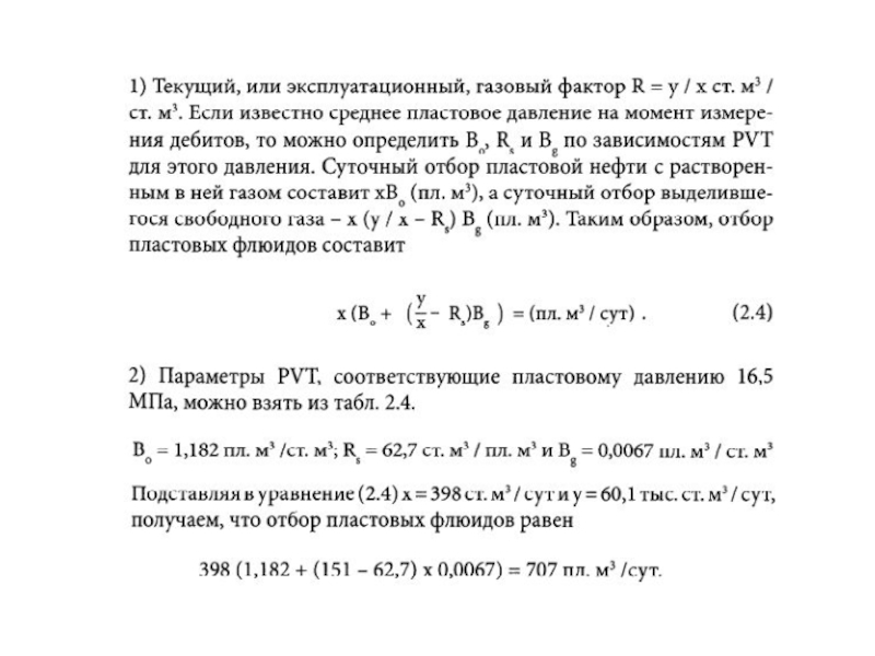
Слайд 11
ППД
Лекция 2: PVT свойства пластовых флюидов
Махатова Меруерт Надировна
MS, BS in Petroleum

Engineering

Алматы, 2016

Слайд 238
Обзор свойств природного газа: Закон идеального газа
1. Формула, устанавливающая зависимость PVT свойств

природных газов - Уравнение состояния
2. Самым простым видом уравнения является уравнение состояния идеального газа (уравнение Менделеева- Клапейрона

3. Где R’=10.73, p - psia, V - cf, n - lb-моль, и T - R0




Слайд 339
Обзор свойств природного газа: Закон идеального газа
4. Закон идеального газа был выведен

на основе газовых законов Бойля и Шарля (экспериментальные наблюдения). Вспомните и назовите эти два газовых закона.
5. Назовите стандартные условия в нефтегазовой индустрии?

Слайд 440
Обзор свойств природного газа: Закон идеального газа
6. Закон идеального газа был

выведен на основе газовых законов Бойля и Шарля (экспериментальные наблюдения).
7. Стандартные условия в нефтегазовой индустрии: 14.7 psia и 60 0F
8. Если объем газа рассчитан в стандартных условиях, то используется единица измерения SCF
9. M – 1,000; MM – 1,000,000
10. Объем, который занимает один моль любого газа при стандартных условиях, - 379.4 SCF

Слайд 541
Обзор свойств природного газа: Закон идеального газа
11. Пример №1: Найдите содержание

этана в молях, фунтах (масса), молекулах и SCF (объем).
Дано: Идеальный газ (этан) занимает объем 500 cf при давлении 100 psia и температуре 100 0F. Используйте нижеприведенные формулы для решения:
• 0F+460=0R
Моль*2.733(10)26= молекулы
Моль*30.07 = масса (фунты)

Слайд 642
Обзор свойств природного газа: Закон идеального газа
12. Объем вещества определяется как

масса на единицу объема
13. Выведите уравнение для нахождения плотности газа ρg при данных T и P, используя закон идеального газа:

Слайд 743
Обзор свойств природного газа: Удельный вес
12. Объем вещества определяется как масса

на единицу объема.
13. Плотность газа, ρg, при данных T и P (Mw - молярная масса):

14. Более удобно использовать измерение удельного веса (sg), чем плотности
15. Sg это отношение плотности газа при определенных T и P к плотности воздуха при тех же T и P (60 0F и атмосферное P)
16. Плотность газа меняется с T и P, но Sg нет. Почему?



Слайд 844
Обзор свойств природного газа: Удельный вес
17. Плотность воздуха:

18. Sg газа (γg):

19.

Зная, что один моль любого идеального газа при стандартных условиях занимает объем 379.4 cf, по определению удельного веса:

20. Найдите молярную массу газа при sg = 0.75?





Слайд 944
Обзор свойств природного газа: Удельный вес
17. Плотность воздуха:

18. Sg газа (γg):

19.

Зная, что один моль любого идеального газа при стандартных условиях занимает объем 379.4 cf, по определению удельного веса:

20. При sg = 0.75 молярная масса газа будет равна 21.7 lb





Слайд 1046
Обзор свойств природного газа: Закон реального газа
1. Идеальных газов не существует
2. Многие газы

при условиях атмосферных T и P имеют свойства схожие свойствам идеального газа
Если молекулы газа находятся достаточно далеко друг от друга, сила притяжения незначительна и газ близок к идеальному
При высоких T, вследствие увеличения кинетической энергии силы притяжения пренебрежительно малы - газ близок к идеальному

Слайд 1147
Обзор свойств природного газа: Закон реального газа
5. Так как объем реального

газа меньше объема идеального газа, реальный газ можно назвать сверхсжимаемым
Коэффициент сжимаемости Z харакетирзует отличие реальных газов от идеальных (коэффициент сверхсжимаемости, z-factor):
безразмерная величина,
принимает значения от 0.70 до 1.20
z-factor=1.0 для идеального газа
При очень высоких P (более 5,000 psia), природные газы переходят в такое состояние, при котором сжать реальный газ сложнее чем идеальный
Постарайтесь объяснить почему?

Слайд 1248
Обзор свойств природного газа: Закон реального газа
9. При высоких давлениях объем

между молекулами газа уменьшается и становится равным объему самих молекул газ труднее сжать
10. Так как расстояние между молекулами уменьшается (при высоких P) увеличиваются силы отталкивания – коэффициент сверхсжимаемости больше единицы
z-factor по определению равен отношению фактического объема к объему, занимаемому идеальным газом при одних и тех же T and P:



Слайд 1349
Обзор свойств природного газа: Закон реального газа


12. Коэффициент сверхсжимаемости должен быть

определен для каждого газа и определенных Т и Р
13. В случае, если Z не будет учтен, это может привести к погрешности измерения в 30%



Слайд 1453
Обзор свойств природного газа: Закон реального газа
16. z-factor можно найти через

удельный вес газа, используя псевдокритические значения давления и температуры
17. Данное уравнение было выведено Sutton на основе 264 различных проб газа и действительно для газов с удельным весом 0.57 – 1.68



18.После нахождения псевдокритических значений используется диаграмма Standing and Katz

Слайд 1555
Закон реального газа


Слайд 1656
Обзор свойств природного газа: Закон реального газа
19. Пример №3: Вычислите коэффициент

сверхсжимаемости газа с месторождения Bell Field, если sg=0.665, Tr=213 0F, Pr=3,250 psia. Используйте графический метод и метод уравнений для нахождения псевдокритических значений.

Слайд 1762
Обзор свойств природного газа: Закон реального газа
20. Более точные вычисления коэффициента

сверхсжимаемости можно получить используя данные для каждой компоненты газа
21. На следующей таблице вы сможете найти все необходимые физические свойства углеводородов и других компонентов

Слайд 1863
Обзор свойств природного газа: Закон реального газа


Слайд 1964
Обзор свойств природного газа: Закон реального газа
22. Пример №4: Рассчитайте коэффициент

сверхсжимаемоти газа Bell Field через его состав. (Данные по давлению и температуре возьмите из Примера №3)



Слайд 2067
Обзор свойств природного газа: Плотность и Bg
1. Объемный коэффициент газа (Bg):

объем газа в резервуаре на объем газа на поверхности при стандартных условиях
2. Единицы измерения: RCF/SCF, SCF/RCF, RB/SCF, SCF/RB
3. При z-factor=1.0 @ SC:


4. При стандартных условиях 14.7 psia и 60 0F:





Слайд 2168
Обзор свойств природного газа: Плотность и Bg
Bell Field газ (3,250

psia, 213 0F, z-factor = 0.910):


1 SCF (@ 14.7 psia and 60 0F) будет занимать 0.00533 RCF в пластовых условиях при 3,250 psia и 213 0F
Так как нефть измеряется обычно в bbl, а газ в cf, необходима следующая конвертация
8. 1 bbl=5.615 cf => Bg=0.00533/5.615 =0.000949 RB/SCF
9. Если поровый объем на месторождении Bell Field 1,000 cf при давлении 3,250 psia, тогда объем газа:




Слайд 2270
Обзор свойств природного газа: Изотермическая сжимаемость
Изменение объема по давлению при изотермическом

процессе


Не путайте сжимаемость с коэффициентом сверхсжимаемости!



Слайд 2371
Обзор свойств природного газа: Изотермическая сжимаемость
3. Продифференцируем предыдущее уравнение по P при

T=const:

4. Конечная формула:




Слайд 2472
Обзор свойств природного газа: Изотермическая сжимаемость
Идеальный газ: z=1.00 and dz/dp =

0 ? сжимаемость обратно пропорциональна Р
Найдите сжимаемость идеального газа при давлении 1,000 psia

Слайд 2573
Обзор свойств природного газа: Изотермическая сжимаемость
7. Пример №5: Найдите сжимаемость газа, используя

график зависимости коэффициента сверхсжимаемости по давлению (при температуре 150 0F), при давлении 1,000 psia, 2,500 psia, и 4,500 psia.

Слайд 2674
Обзор свойств природного газа: Изотермическая сжимаемость


Слайд 2781
Обзор свойств природного газа: Вязкость
1. μg ~ при T, P, и составе

газа
Единицы измерения - centipoise (cp)
Корреляционные диаграммы Carr, Kobayashi, and Burrows
Аналогично коэффициенту сверхсжимаемости, псевдокритические T и P могут быть найдены через sg или критические Т и Р каждой компоненты газа

Слайд 2882
Обзор свойств природного газа: Вязкость


Слайд 2983
Review of Gas Properties: Viscosity


Слайд 3084
Review of Gas Properties: Viscosity
5. Пример №7: Используя корреляционные кривые, найдите

вязкость газа



Слайд 31Схема извлечения нефти и газа
В каком случае давление ниже давления насыщения?


Слайд 32
Rs – коэффициент растворимости газа. Отношение объема растворенного газа в одном

барреле нефти, когда и газ и нефть находятся в пласте при текущих давлении и температуре, но приведенные к стандартным условиям

Bo – объемный коэффициент нефти. Объем, занимаемый в пласте одним баррелем при стандартных условиях.

Bg – объемный коэффициент газа. Объем, занимаемый в пласте одним стандартным кубическим футом газа.

Слайд 33
Давление в пласте выше или ниже давления насыщения?


Слайд 34
Давление в пласте выше или ниже давления насыщения?


Слайд 39
Упражнение 2.1


Слайд 4296
Questions?
Comments.


Обратная связь

Если не удалось найти и скачать презентацию, Вы можете заказать его на нашем сайте. Мы постараемся найти нужный Вам материал и отправим по электронной почте. Не стесняйтесь обращаться к нам, если у вас возникли вопросы или пожелания:

Email: Нажмите что бы посмотреть 

Что такое ThePresentation.ru?

Это сайт презентаций, докладов, проектов, шаблонов в формате PowerPoint. Мы помогаем школьникам, студентам, учителям, преподавателям хранить и обмениваться учебными материалами с другими пользователями.


Для правообладателей

Яндекс.Метрика