Прогнозирование рынка в системе маркетинга презентация

Содержание

Слайд 1Прогнозирование рынка в системе маркетинга
Прогнозирование товарного рынка – это оценка
перспектив развития

рынка, изменения рыночных
условий на предстоящий период для учета прогнозных
данных в маркетинговых программах, в стратегии и
тактике фирмы.
Прогноз рынка – это научное предвидение перспектив
развития спроса, товарного предложения и цен,
выполненное в рамках определенной методики, на
основе достоверной информации, с оценкой его
возможной ошибки.

Внутри комплексного прогноза развития рынка
наиболее важную и сложную часть представляет
прогнозирование покупательского спроса. Спрос очень
динамичен, труднопредсказуем и зависит от большого
числа различных факторов.

Слайд 2Этапы разработки прогноза
Установление объекта прогнозирования

Выбор метода прогнозирования

Процесс разработки прогноза

4.

Оценка точности прогноза (путем расчета его возможных ошибок)


Слайд 3Классификация прогнозов
По времени упреждения:

Конъюнктурные (3-6 месяцев)
Краткосрочные (от 6 месяцев до 1

года)
Среднесрочные (1-5 лет)
Долгосрочные (5-10 лет)
Перспективные (10 -50 лет, важны для предприятий, добывающих сырьё. Часто планируют разработку дополнительных ресурсов)

Слайд 42. По товарному признаку:
Различают прогнозы рынка : конкретного товара, вида
товара, группы

товаров, потребительского комплекса,
общий объем спроса всех товаров.
3. По региональному признаку:
Делают прогнозы рынка для конкретных потребителей,
административных районов, крупных регионов, для
страны, для всего мира.
4. По сущности применяемых методов:
а). Фактографические – базируются на фактическом информационном материале о прошлом и настоящем развитии объекта прогнозирования.
б). Экспертные (интуитивные) - основаны на использовании знаний специалистов – экспертов об объекте прогнозирования и обобщении их мнений о
развитии (поведении) объекта в будущем.


Слайд 6Индивидуальные
( без аналитической
обработки)
Экспертные методы
Коллективные
(с аналитической
обработкой)
Интервью
Метод
генера-
ции
идей
Метод
аналити-
ческих
докладных
записок
Постро-
ение
сценария


Слайд 7Прогнозирование рынка путем экстраполяции его динамики
Экстраполяция – распространение выявленных в
анализе

рядов динамики закономерностей развития
изучаемого явления на будущее.
Основой прогнозирования является предположение, что
закономерность , выявленная внутри анализируемого ряда
динамики, выступающего в качестве базы прогнозирования,
сохраняется и в дальнейшем.
Правило при разработке прогноза: срок прогноза не
должен превышать одной трети длительности исходной
временной базы.
Используется несколько разновидностей
экстраполяции.

Слайд 81. Прогнозирование методом простого среднего
Суть: рассчитывается среднее за отчетный период

и принимается в качестве прогностической оценки на будущее.
n
У*n+1 = ∑ Yi
i=1 n
где Yi – фактическое значение параметра в i-й промежуток
времени; n – число промежутков.
Применяется:
если преобладающим является случайный тип
зависимости прогнозируемого параметра от времени.


Слайд 92.Прогнозирование методом «скользящего» среднего
Суть: вычисляется средний уровень из

определенного первых по порядку уровней ряда, затем – средний из такого же числа уровней, начиная со второго, далее – начиная с третьего и т.д.
При расчете среднего уровня «скользят» по временному ряду от его начала к концу, каждый раз отбрасывая один уровень в начале и добавляя один следующий. Каждое звено скользящей средней – это средний уровень за соответствующий период.
Метод простой, но недостаточно точный, так как предполагает, что в следующем периоде значение прогнозируемой функции будет средним за последние
n – интервалов.

Слайд 103.Прогнозирование методом «экспоненциального сглаживания»
Основная идея : использование в качестве прогноза линейной

комбинации прошлых и текущих наблюдений.
Метод позволяет уменьшить влияние прошлых
наблюдений на величину скользящей средней (чем
«старше» наблюдение, тем меньшее влияние оно должно
оказывать на расчетную величину)
Первая прогнозная оценка находится:
n
У*n+1=(1 – α) ∑ αⁿˉ‘ Yi, где α – коэффициент,
i=1 характеризующий вес
текущего наблюдения при расчете
экспоненциальной средней
(параметр сглаживания), 0<α≤1


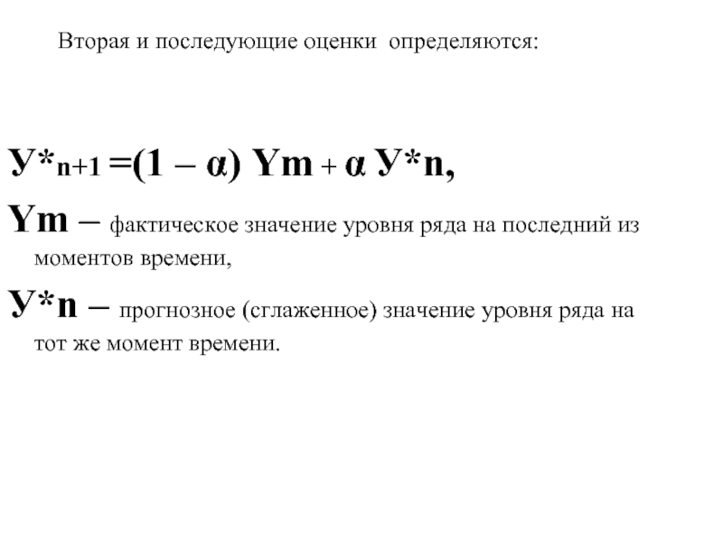
Слайд 11Вторая и последующие оценки определяются:

У*n+1 =(1 – α) Ym + α

У*n,
Ym – фактическое значение уровня ряда на последний из моментов времени,
У*n – прогнозное (сглаженное) значение уровня ряда на тот же момент времени.

Слайд 124. Экстраполяция посредством аналитического выравнивания
Если динамический ряд, характеризующий какой-либо
из элементов

рынка, имеет ту или иную тенденцию,
причем существенно варьирует около неё, то его
экстраполяция выполняется путем подбора
аналитического уравнения этой тенденции (трендовой
модели, если в качестве независимой переменной
выступает временной фактор ).
Алгоритм выявления зависимости прогнозируемого
параметра от времени:
1. Строится график зависимости прогнозируемого параметра от времени по фактическим данным за отчетный период;
2. Выбирается прогностическая функция и даются оценки
на будущий период;
3. Рассчитывается погрешность этих оценок;
4. Принимается решение о принятии этой или
о переходе к другой прогностической функции.

Слайд 13Обычно прогностическая функция подбирается методом наименьших квадратов:
Суть: требуется построить график функции

по неко-
торой ограниченной совокупности точек так, чтобы
среднеквадратичное отклонение стремилось к минимуму.
n
σ=√∑ (Yi -Y*)² ;
i n – 1
где Yi- фактическое значение параметра в i-ый промежу- ток; Y*- значение прогностической функции в i- ый промежуток; n – число промежутков.
В качестве прогностической функции может выступать
любая функция: линейная, экспонента, п
парабола, гипербола, синусоида и т.д.

Слайд 14Задача
Товарное предложение на рынке автомобилей
марки «Х» в административном районе в последние

5
периодов характеризуется данными, указанными в
таблице. Необходимо рассчитать прогноз предложения
на 6 и 7 периоды.



Слайд 15Решение:
Проводим графический анализ тенденции развития ряда → данная тенденция лучше всего

описывается графиком прямой
Выравнивание (сглаживание) этой тенденции выполним по модели прямой и рассчитаем её параметры.



Слайд 16na+∑xb = ∑y

∑xa + ∑x²b = ∑xy μ= ± √ σ² /n – ср.ошибка прогноза


5a +15b = 530 a + 3b = 106
15a + 55b = 1760 a + 3,66b = 117,33

0,66b = 11,33 →b = 17,16
a +3,66 * 17.16 = 117,33
a = 117,33 – 62,8 = 54,53

Yt=55 + 17 x(t) – трендовая модель
Прогноз на 6 год: Y6 = 55+17*6 = 157 шт
Прогноз на 7 год: Y7 = 55+17*7 = 174 шт
σ²= 1630/5 = 326 шт ; μ= ± √326/5 = ±16 шт.
Прогноз на 6 год: Y6 = 157 ± 16 шт
Прогноз на 7 год: Y7 = 174 ± 16 шт








Слайд 175. Прогнозирование элементов рынка методом интерполяции динамических рядов
Интерполяция – нахождение недостающих

членов
динамического ряда внутри него.
Если известны начальный и конечный уровни ряда, то по
установленной взаимозависимости его членов можно
рассчитать его любой уровень.
6. Прогнозирование на базе аналогии
Аналогия – перенос знаний об одном предмете (явлении) на
другой.
Применяется : когда базисной информации о развитии
рынка нет, а времени на применение какого-либо
более точного метода прогнозирования недостаточно.
Чаще всего такой перенос делается в территориальном
аспекте.



Обратная связь

Если не удалось найти и скачать презентацию, Вы можете заказать его на нашем сайте. Мы постараемся найти нужный Вам материал и отправим по электронной почте. Не стесняйтесь обращаться к нам, если у вас возникли вопросы или пожелания:

Email: Нажмите что бы посмотреть 

Что такое ThePresentation.ru?

Это сайт презентаций, докладов, проектов, шаблонов в формате PowerPoint. Мы помогаем школьникам, студентам, учителям, преподавателям хранить и обмениваться учебными материалами с другими пользователями.


Для правообладателей

Яндекс.Метрика