Презентация_черновик (3) презентация

Содержание

Слайд 1ИССЛЕДОВАНИЕ МАТЕМАТИЧЕСКИХ МОДЕЛЕЙ ПРОЦЕССОВ ЖИЗНЕННОГО ЦИКЛА ТЕХНИЧЕСКОЙ ИННОВАЦИИ
Выполнил: магистрант второго года

обучения
Надеждин Игорь Владимирович
Научный руководитель: доктор техн. наук,
профессор кафедры САПР
Белов Владимир Фёдорович

Саранск 2018 г.


Слайд 2Цель магистерской диссертации:
Анализ математических моделей процессов жизненного цикла технической инновации, а

также моделирование основных показателей процессов жизненного цикла технической инновации и оценка полученных результатов.

Задачи магистерской диссертации:

исследование математической модели финансового обеспечения процесса производства технической инновации;
исследование математической модели процесса реализации технической инновации;


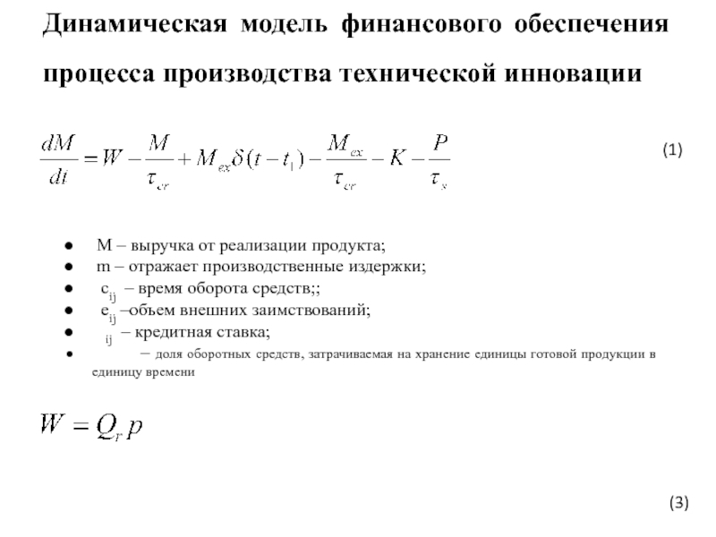
Слайд 3Динамическая модель финансового обеспечения процесса производства технической инновации


(1)




(3)




Слайд 4Динамическая модель финансового обеспечения процесса производства технической инновации


(1)




(3)




M – выручка

от реализации продукта;
m – отражает производственные издержки;
cij – время оборота средств;;
eij –объем внешних заимствований;
ij – кредитная ставка;
– доля оборотных средств, затрачиваемая на хранение единицы готовой продукции в единицу времени



Слайд 5Динамическая модель финансового обеспечения процесса производства технической инновации









Слайд 6Бифуркационный анализ динамической модели финансового обеспечения








Рассмотрим особые точки системы (5):


Слайд 7Фазовый портрет системы


Слайд 8Зависимость динамических параметров системы от времени


Слайд 9Пример бифуркации системы


Слайд 10Фазо-параметрическая диаграмма системы


Слайд 11
Случай,когда предприятие берет кредит


Слайд 12Определение оптимальной структуры источников финансирования




(4)
(5)


при ограничениях:
где m – число возможных источников

финансирования;
rk – стоимость k-го источника финансирования;
wk – удельный вес k-го источника финансирования;
Wk – максимальный доступный удельный вес k-го источника финансирования;
riskk– риск неполучения финансирования из k-го источника;
riskmax – максимально допустимый риск неполучения финансирования;
R – рентабельность реализуемого проекта;
t(wk) – время привлечения средств из k-го источника финансирования;
Cj – средства необходимые в j-й период проекта;
Cпл – средства необходимые на весь проект;
tj – допустимое время привлечение средств для j-го периода проекта.


Слайд 13Исходные данные




Слайд 14Клеточно-автоматная модель динамики инноваций
s(i, j, t) - состояние s клетки с

координатами
(i, j) в момент времени t


okr – количество клеток, входящих в
окрестность клетки + 1 (сама клетка)



Слайд 15Окрестность клетки:
a) по фон Нейману b) по Муру

s(i, j, t)

= 1 - клетка жива
s(i, j, t) = 0 - клетка мертва

Клеточно-автоматная модель динамики инноваций





r1

r2

r1

r2


Слайд 16Правило №1:

Состояние клетки с координатами
(i, j) в момент времени t+1

зависит от плотности соседних живых клеток, входящих в окрестность (r1, r2) на предыдущем шаге t.

Слайд 17Плотность σ(i, j, t) по Муру:
Правило №1:


Матрица перехода:
Pa←b - вероятность изменения

состояния клетки с b на a

Слайд 18Правило №2:
Вероятность обладателя инновации
отказаться от нее равняется некоторому заранее
заданному

числу p ( ), зависящему от вида продукта, для которого проводится моделирование, текущего состояния потребителя и его окружения. Вероятность же объекта, не обладающего инновацией, приобрести его пропорциональна плотности окружения соседних клеток, с коэффициентом пропорциональности
q ( ), и их текущего состояния.

Слайд 19Правило №2:
Матрица перехода:


Слайд 21Правило №3:

Вероятности принятия и отторжения инновации ее потенциальным потребителем напрямую зависят

от степени новизны этого продукта.

Слайд 22Правило №3:

Функция новизны продукта:
t’, - время начала снижения степени новизны
t”

- время, после которого снижение степени новизны продукта прекращается
h - значение степени новизны, до которого она падает

Слайд 23Правило №3:

Матрица перехода:


Слайд 24Правило №4:
Потенциальный потребитель,
приобретший инновацию, по истечению заданного периода времени перестает

быть ее обладателем, так как она приходит в негодное состояние, либо перестает отвечать его интересам.

Слайд 26Правило №5:

Спрос на инновацию обратно пропорционален цене на нее.


Слайд 27Правило №5:

β(t) – коэффициент вероятности приобретения инновации:
Функция y(t) определяет цену в

момент времени t:

p1 и p2 – моменты времени, когда изменение цены начинается и прекращается,
ω – коэффициент спроса при минимальной цене.

α – степень влияния цены на спрос


Слайд 28Правило №5:

Матрица перехода:


Слайд 30Правило №6:

Большинство товаров и услуг обладают сезонной актуальностью, что подразумевает неоднородность

спроса на товар в течение определенных периодов времени.

Слайд 31Правило №6:

График функции m(t)


Слайд 32Правило №6:
Матрица перехода:


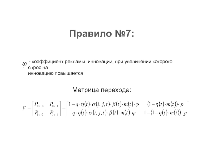
Слайд 34Правило №7:

Правило 7: Спрос на инновацию растет за счет рекламы компанией

инновации.

Слайд 35Правило №7:

Матрица перехода:
коэффициент рекламы инновации, при увеличении которого спрос на


инновацию повышается

Слайд 37Правило №8:

Правило 8: Согласно исследованиям в области
социальной психологии, в случае

наличия дефекта
одного из продуктов, доверие к торговой марке,
под которой он был выпущен, а значит и желание
потребителя пользоваться товарами и услугами,
выходящими под ней, снижается на 90%.

Слайд 38Правило №8:

Матрица перехода:


Слайд 41Выводы
разработана нелинейная динамическая модель диффузии инноваций;
разработана программа, реализующая данную модель;
выполнен анализ

полученных результатов на основе графиков;
произведена оценка эффективности метода клеточных автоматов как способа моделирования динамики рынка инноваций.


Слайд 42Спасибо за внимание
Саранск 2018 г.


Обратная связь

Если не удалось найти и скачать презентацию, Вы можете заказать его на нашем сайте. Мы постараемся найти нужный Вам материал и отправим по электронной почте. Не стесняйтесь обращаться к нам, если у вас возникли вопросы или пожелания:

Email: Нажмите что бы посмотреть 

Что такое ThePresentation.ru?

Это сайт презентаций, докладов, проектов, шаблонов в формате PowerPoint. Мы помогаем школьникам, студентам, учителям, преподавателям хранить и обмениваться учебными материалами с другими пользователями.


Для правообладателей

Яндекс.Метрика