Оценка экономического потенциала Японии презентация

Слайд 1РОССИЙСКИЙ УНИВЕРСИТЕТ ДРУЖБЫ НАРОДОВ Факультет физико-математических и естественных наук
Магистерская диссертация
Оценка экономического

потенциала Японии

Студентка: Глуховская Екатерина Анатольевна

Москва, 2012


Слайд 2Содержание
Основные принципы и предположения, принятые в модели

Описание банковской системы

Работа предприятий

Домашние хозяйства

Торговый

посредник

Результаты расчетов

Слайд 3Основные принципы и предположения, принятые в модели
Банк создает предприятия на всю

возможную сумму

Вся прибыль зависимых предприятий идет в уплату долга

Освободившиеся от долгов предприятия участвуют в инвестировании

В каждый момент времени возможно создание до двух предприятий

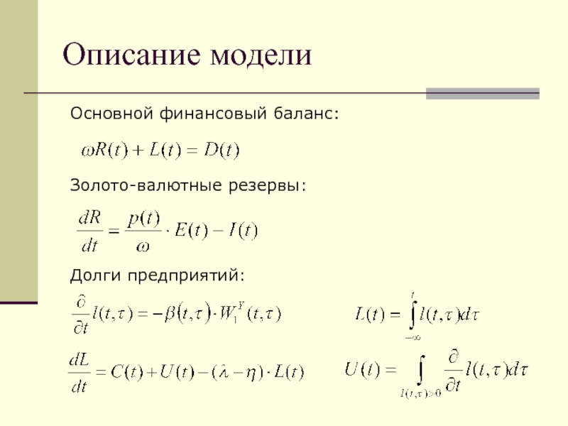
Слайд 4Описание модели
Основной финансовый баланс:

Золото-валютные резервы:

Долги предприятий:







Слайд 5Депозиты банка:


Объём беспроцентного кредита:





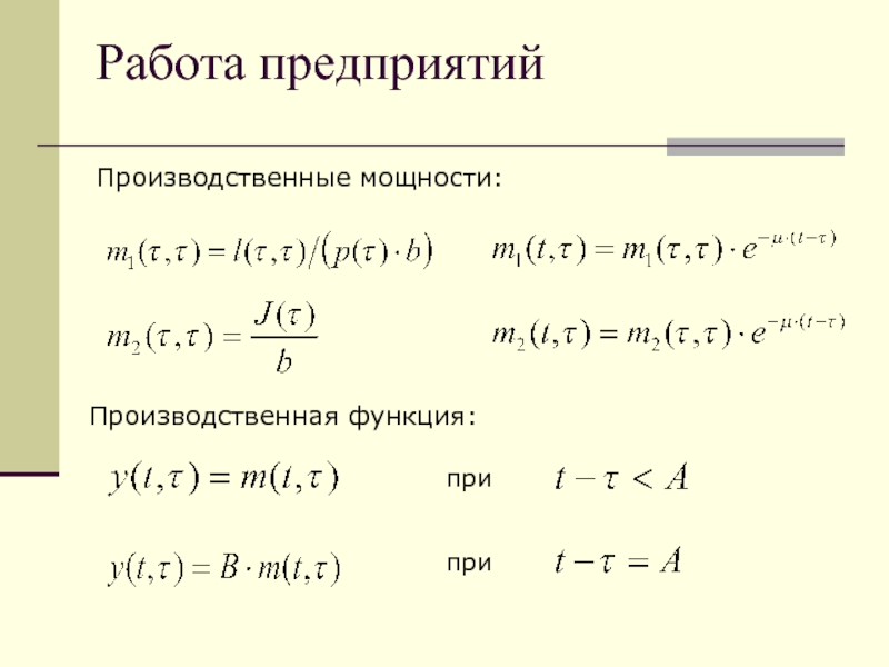
Слайд 6Работа предприятий
Производственные мощности:


Производственная функция:

при



при





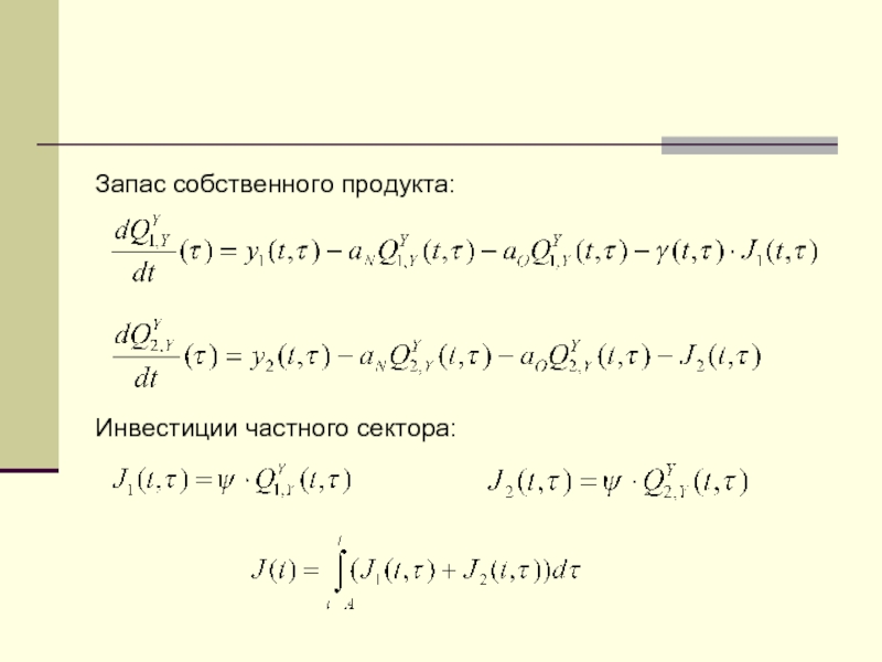
Слайд 7Запас собственного продукта:






Инвестиции частного сектора:




Слайд 8Запас денежных средств:
Доля кредитования:
где







Слайд 9Домашние хозяйства
Предложение и спрос на труд:
Изменение ставки заработной платы:




где



Запас денег у

населения:

Слайд 10Торговый посредник
Запас товара:

Формирование цены:

Денежный оборот:


Слайд 11Сравнение расчетов и статистики
При










Обратная связь

Если не удалось найти и скачать презентацию, Вы можете заказать его на нашем сайте. Мы постараемся найти нужный Вам материал и отправим по электронной почте. Не стесняйтесь обращаться к нам, если у вас возникли вопросы или пожелания:

Email: Нажмите что бы посмотреть 

Что такое ThePresentation.ru?

Это сайт презентаций, докладов, проектов, шаблонов в формате PowerPoint. Мы помогаем школьникам, студентам, учителям, преподавателям хранить и обмениваться учебными материалами с другими пользователями.


Для правообладателей

Яндекс.Метрика