Основы программирования презентация

Содержание

Слайд 1Основы программирования
Лекция №1
НАГИН Дмитрий Александрович


Слайд 2История создания ЭВМ


Слайд 3Архитектура фон Неймана


Основными блоки – АЛУ, УУ, ЗУ и I/O;
программы и

данные хранятся в одной и той же памяти;
управление происходит посредством команд, считываемых из памяти;
данные представляются в двоичном виде

Слайд 4Системы счисления
Система счисления – способ записи чисел с помощью набора специальных

знаков, называемых цифрами.
Для представления числа x в b-ричной системе счисления его представляют в виде линейной комбинации степеней числа b:


где ak — целые, 0 ≤ ak ≤b


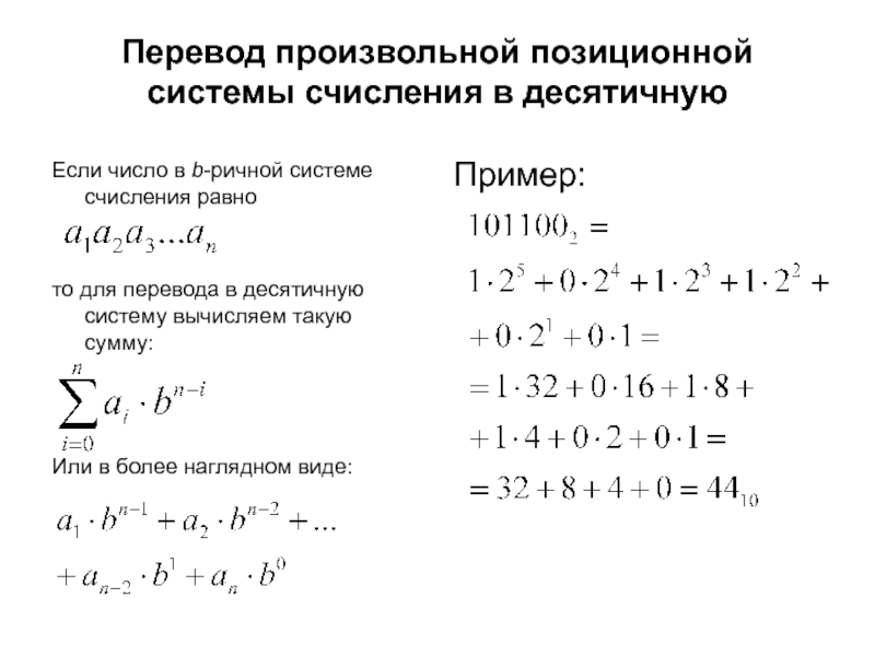
Слайд 5Перевод произвольной позиционной системы счисления в десятичную
Если число в b-ричной системе

счисления равно


то для перевода в десятичную систему вычисляем такую сумму:



Или в более наглядном виде:

Пример:


Слайд 6Перевод из десятичной в произвольную позиционную систему счисления
Для перевода необходимо делить

число с остатком на основание счисления до тех пор, пока частное больше основания счисления.

Пример: 4410 переведём в двоичную систему

44 делим на 2. частное 22, остаток 0
22 делим на 2. частное 11, остаток 0
11 делим на 2. частное 5, остаток 1
5 делим на 2. частное 2, остаток 1
2 делим на 2. частное 1, остаток 0
1 делим на 2. частное 0, остаток 1 Частное равно нулю, деление закончено.

Теперь записав все остатки слева направо получим число 1011002


Слайд 7Перевод из двоичной в восьмеричную и шестнадцатеричную системы
Для восьмеричной
000 0
001 1
010 2
011 3
100 4
101 5
110 6
111 7
Для шестнадцатеричной
0000 0 1000 8
0001 1 1001 9
0010 2 1010 A
0011 3 1011 B
0100 4 1100 C
0101 5 1101 D
0110 6 1110 E
0111 7 1111 F


Слайд 8Единицы измерения информации


Слайд 9Двоичные операции
NOT – логическое отрицание


Слайд 10Двоичные операции
OR – логическое «ИЛИ»


Слайд 11Двоичные операции
AND – логическое «И»


Слайд 12Двоичные операции
XOR – исключающее «ИЛИ»


Слайд 13Двоичные операции
Побитовый сдвиг влево:


Побитовый сдвиг вправо (беззнаковый):


Побитовый сдвиг вправо (знаковый):



Слайд 14Алгоритмы


Слайд 15Понятие алгоритма
Алгоритм — это последовательность действий, направленных на получение определённого результата.

Требования

к алгоритму:
Детерминированность (определенность)
Понятность
Завершаемость (конечность)

Слайд 16Схематическое представление алгоритма
Выполнение операции (группы операций)



Выбор направления выполнения в зависимости от

условия




Слайд 17Схематическое представление алгоритма
3. «Цикл с параметром»



4. Использование отдельно описанных алгоритмов (подпрограмм)





Слайд 18Схематическое представление алгоритма
5. Операторы ввода/вывода данных



6. Начало и конец алгоритма






Слайд 19Схематическое представление алгоритма
7. Соединительные линии между функциональными блоками







Слайд 20Примеры алгоритмов
Ввести с клавиатуры число a. Вычислить:


Вывести полученные результаты.
START
Ввод a



Вывод: a,b,c,d
END


Слайд 21Примеры алгоритмов
Вычислить:


Вывести полученный результат.
START
Ввод a,b,c
z=b
y=z+b
z=a
Вывод: y
END
a>b?
b>c?
y=z+с
нет
да
нет
да


Слайд 22Примеры алгоритмов
Вычислить:


Вывести полученный результат.
START
Ввод n
Вывод y
END
y=1
i=2 до n шаг 1


Обратная связь

Если не удалось найти и скачать презентацию, Вы можете заказать его на нашем сайте. Мы постараемся найти нужный Вам материал и отправим по электронной почте. Не стесняйтесь обращаться к нам, если у вас возникли вопросы или пожелания:

Email: Нажмите что бы посмотреть 

Что такое ThePresentation.ru?

Это сайт презентаций, докладов, проектов, шаблонов в формате PowerPoint. Мы помогаем школьникам, студентам, учителям, преподавателям хранить и обмениваться учебными материалами с другими пользователями.


Для правообладателей

Яндекс.Метрика