Область допустимых значений презентация

Слайд 1Область допустимых значений
Итоговое повторение


Слайд 2Укажите допустимые значения переменных в выражении
Все числа, кроме 5
Все числа, кроме

0
Все числа, кроме 0 и 5
Все числа


Укажите допустимые значения переменных в выражении

Все числа, кроме 0
Все числа, кроме 0 и 8
Все числа, кроме 8
Все числа



Слайд 3Найдите допустимые значения переменной в выражении
х ≠ 4
х ≠ - 4
х

≠ - 2
х ≠ 2


Найдите допустимые значения переменной в выражении

х ≠ 7
х ≠ - 7
х ≠ 2,5
х ≠ - 2,5



Слайд 4При каких значениях х имеет смысл выражение
При каких значениях х

имеет смысл выражение

При х = 0

При х = 0


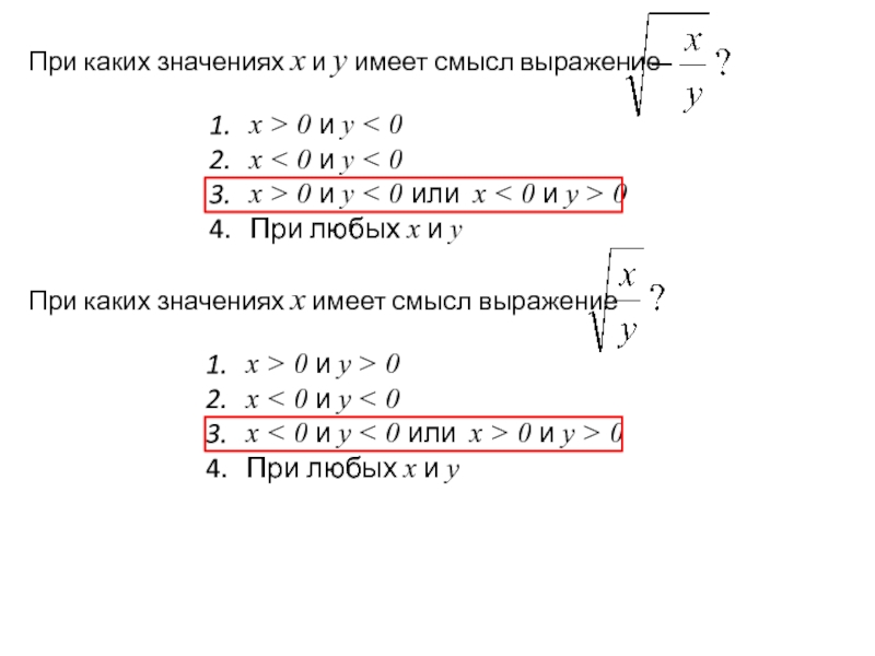
Слайд 5При каких значениях х и у имеет смысл выражение
При каких

значениях х имеет смысл выражение

х > 0 и у < 0
х < 0 и у < 0
х > 0 и у < 0 или х < 0 и у > 0
При любых х и у


х > 0 и у > 0
х < 0 и у < 0
х < 0 и у < 0 или х > 0 и у > 0
При любых х и у



Слайд 6При каких значениях переменной х имеет смысл выражение
х > 2
х

< 2
х ≥ 2
х ≤ 2


При каких значениях переменной х имеет смысл выражение

х > 4
х < 4
х ≥ 4
х ≤ 4



Слайд 7При каких значениях переменной выражение

не имеет смысла?


При каких значениях переменной выражение не имеет смысла?



Слайд 8При каких значениях х выражение

не теряет смысла?


При каких значениях х выражение не теряет смысла?



Обратная связь

Если не удалось найти и скачать презентацию, Вы можете заказать его на нашем сайте. Мы постараемся найти нужный Вам материал и отправим по электронной почте. Не стесняйтесь обращаться к нам, если у вас возникли вопросы или пожелания:

Email: Нажмите что бы посмотреть 

Что такое ThePresentation.ru?

Это сайт презентаций, докладов, проектов, шаблонов в формате PowerPoint. Мы помогаем школьникам, студентам, учителям, преподавателям хранить и обмениваться учебными материалами с другими пользователями.


Для правообладателей

Яндекс.Метрика