Нормализация молока в сыроделии презентация

Слайд 1Нормализация молока в сыроделии -

установление определенного соотношения массовой доли жира

к массовой доле белка в молоке-сырье для выработки сыра,
стандартного по массовой доле жира в пересчете на сухое вещество

Слайд 2


Слайд 3Жнмо = К∙Бм


Жнмо – ориентировочная массовая доля жира в

нормализованном молоке, %;

К – коэффициент нормализации (средние значения: К 50% =1,035;

К 45 % =0,891;

К 40 % =0,76)

Бм – массовая доля белка в исходном цельном молоке, %

Жнмо = 0,891∙3,2 = 2,85 %


Слайд 4

Мцм·Жцм=Мнм·Жнм+Мсл·Жсл
Мсл=200 – 194 = 6 кг


Слайд 5

Мнм·Жнм=Мцм·Жцм+Моб·Жоб
Мом=194-140=54 кг


Слайд 6
где Жф - фактическая массовая доли жира в пересчете на сухое

вещество сыра после прессования, %;
Жт - требуемая массовая доля жира в пересчете на сухое вещество сыра после прессования, %;
Кп - поправочный коэффициент для уточнения массовой доли жира в нормализованном молоке.


Жнму = Кп∙Жнмо



где Жнму - массовая доля жира в нормализованном молоке, уточненная при опытных выработках сыра, %;
Жнмо - ориентировочная массовая доля жира в нормализованной молоке, %.

Слайд 7Учет выработки сыра ведут по показателям:
масса сыра из-под пресса;
количество головок

сыра;
масса условно зрелого сыра (устанавливается расчетным путем с учетом усушки)

Слайд 8Расход молока-сырья – осуществляется по физическому весу в натуральном выражении, а

также с ведением перерасчета на молоко базисной жирности (согласно ГОСТ Р 52054-2003 базисные ж=3,4 %; б=3,0 %)



Слайд 9Мм·СВм=Мсыр·СВсыр+Мсыв·СВсыв
194кг·11,8%=Мсыр·(100-44)%+175кг·6,8%
Мсыр= 19,63 кг
Мсм на 1 кг сыра= 194 : 19,63 =

9,88 кг

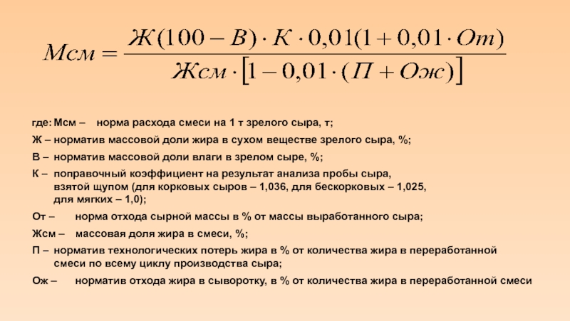
Слайд 10
где: Мсм – норма расхода смеси на 1 т зрелого сыра, т;
Ж – норматив

массовой доли жира в сухом веществе зрелого сыра, %;
В – норматив массовой доли влаги в зрелом сыре, %;
К – поправочный коэффициент на результат анализа пробы сыра, взятой щупом (для корковых сыров – 1,036, для бескорковых – 1,025, для мягких – 1,0);
От – норма отхода сырной массы в % от массы выработанного сыра;
Жсм – массовая доля жира в смеси, %;
П – норматив технологических потерь жира в % от количества жира в переработанной смеси по всему циклу производства сыра;
Ож – норматив отхода жира в сыворотку, в % от количества жира в переработанной смеси

Обратная связь

Если не удалось найти и скачать презентацию, Вы можете заказать его на нашем сайте. Мы постараемся найти нужный Вам материал и отправим по электронной почте. Не стесняйтесь обращаться к нам, если у вас возникли вопросы или пожелания:

Email: Нажмите что бы посмотреть 

Что такое ThePresentation.ru?

Это сайт презентаций, докладов, проектов, шаблонов в формате PowerPoint. Мы помогаем школьникам, студентам, учителям, преподавателям хранить и обмениваться учебными материалами с другими пользователями.


Для правообладателей

Яндекс.Метрика