Нагревание и охлаждение электрических аппаратов в переходных режимах презентация

Слайд 1Нагревание и охлаждение электрических аппаратов в переходных режимах.
Переходной процесс при включении

(нагреве) аппарата.

После включения аппарата температура его элементов не сразу достигает
установившихся значений. Согласно формуле Ньютона

 

 

 

 

 

 

 

Откуда


Слайд 2 
Общее решение уравнения
 
 
 
Откуда
 
 
Таким образом частное решение неоднородного
дифференциального уравнения (кривая 1)
 
и
 
 
Откуда
 
 
 


Слайд 3 
 
 
 
 
 
 
Это соотношение используют для определения величины постоянной времени опытным путем. Постоянная

времени нагрева определяется величиной отрезка на прямой установившегося превышения температуры, отсекаемого касательной, проведенной из начала координат к кривой нагрева.

Слайд 4Переходной процесс при выключении (охлаждении) аппарата.
 
 
 
 
 
 
 
Кривая охлаждения (кривая 4) представляет собой

зеркальное отражение кривой нагрева
1 (или 2).

Слайд 5Нагрев и охлаждение аппаратов при кратковременном режиме работы.
Кратковременным режим работы

аппарата называется такой режим, когда при включении температура его не достигает установившейся, а после отключения - падает до температуры окружающей среды.
При кратковременном режиме мы можем нагружать аппарат так, чтобы изменение превышения температуры соответствовало кривой 1. Длительность tкр прохождения тока Iкр выбирается так, чтобы температура токоведущих частей не превышала допустимого значения; τкр – установившееся превышение температуры в случае, когда ток Iкр проходит бесконечно долго. Тогда по истечении времени tкр превышение температуры будет равно допустимому τдоп. Из уравнения для включения аппарата

 

получим

Для кратковременного режима

 

 

 

Из уравнения следует, что чем больше Т,
тем дольше может протекать ток через аппарат: Т2 > Т1, t2кр >  t1кр.


Слайд 6 
 
 
 
 
 
 
Коэффициент перегрузки по мощности
Для характеристики кратковременного режима вводится понятие коэффициента
перегрузки

по току, который показывает во сколько раз может возрасти допустимая
нагрузка по току при кратковременном режиме по сравнению с длительным режимом

 

Откуда

 


Слайд 7Перемежающийся и повторно-кратковременный режим работы аппарата.
 
 
 


Слайд 8 
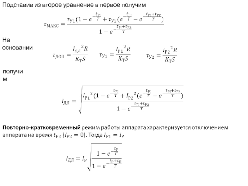
Подставив из второе уравнение в первое получим
 
 
 
На основании
получим
 
 
 


Слайд 9Повторно-кратковременный режим работы характеризуется продолжительностью
включения ПВ или ПВ%
 
 
 
А коэффициент перегрузки

по току

 

 


Слайд 10

Нагрев аппарата при коротком замыкании.
При коротком замыкании почти не происходит

отдачи тепла в окружающую среду из-за процесса. Почти вся энергия идет на нагрев. В этом случае энергетический баланс на основании (1) представляется уравнением

 

 

 

 

 

 

 

 

 

Из рисунка видно, что нагрев при коротком
замыкании осуществляется по прямой линии.


Слайд 11Допустимая температура. Термическая стойкость аппаратов.
 
 
 


Слайд 12 


 
 
Откуда
Уравнение не учитывает теплоотдачу в окружающую среду, поэтому может быть


использовано при времени не более 10 с.

Обратная связь

Если не удалось найти и скачать презентацию, Вы можете заказать его на нашем сайте. Мы постараемся найти нужный Вам материал и отправим по электронной почте. Не стесняйтесь обращаться к нам, если у вас возникли вопросы или пожелания:

Email: Нажмите что бы посмотреть 

Что такое ThePresentation.ru?

Это сайт презентаций, докладов, проектов, шаблонов в формате PowerPoint. Мы помогаем школьникам, студентам, учителям, преподавателям хранить и обмениваться учебными материалами с другими пользователями.


Для правообладателей

Яндекс.Метрика