Моделирование температурного режима в верхних слоев оз. Байкал по данным наблюдений 2000– 2001гг. презентация

Содержание

Слайд 1

Портянская Инна
Иркутский государственный университет, Иркутск
п. Большие Коты, Байкал, Россия
25 – 29

июня 2007 года

Моделирование температурного режима в верхних слоев оз. Байкал по данным наблюдений 2000– 2001гг.

Юнит 7


Слайд 2Описание эксперимента

Начиная с 90х годов на базе Байкальского нейтринного телескопа НТ-2000,


ведутся гидрофизические наблюдения водной среды озера Байкал.

2

3 – х мерный долговременный температурный мониторинг (совместно с EAWAG, Switzerland)
Акустическое зондирование
3 –х мерный мониторинг свечения водной среды
Долговременные измерения оптических свойств среды
Долговременные измерения геоэлектрического поля
Исследование процесса формирования донных отложений (совместно с EAWAG, Switzerland)

п. Большие Коты, Байкал, 25 – 29 июня 2007 года


Слайд 33
Схематическое представление
Байкальского нейтринного телескопа
п. Большие Коты, Байкал, 25 – 29

июня 2007 года

10-Нейтринный
Телескоп NT-2000 Буйковые станции с оборудованием:
7 - гидрофизическим
5 - седиментологическим 12 – геофизическим .

13-18 – акустические
маяки.

1-4 кабельные
линии.


Слайд 44
Мониторинг осуществляется
при помощи температурных датчиков TR -1000, VEMCO, SBE-39.
Разрешение составляет



TR-100 0.002 ° С
VEMCO 0,01 ° С
SBE-39 0.0001° С

Точность

TR-100 ± 0.05 ° С
SBE-39 ± 0.002° С

п. Большие Коты, Байкал, 25 – 29 июня 2007 года

Начиная с 1999 года в рамках проекта исследований на нейтринном
телескопе НТ-2000, производится непрерывный пространственный
мониторинг температурного режима водной среды озера Байкал.


Слайд 5 В результате получены данные, отражающие
поведение температуры на различных глубинах

в течение года.

Следует отметить, что по данным наблюдений 1999 – 2006г.г. поведение температур на горизонтах в среднем
повторяется из года в год

5

п. Большие Коты, Байкал, 25 – 29 июня 2007 года


Слайд 6




6
п. Большие Коты, Байкал, 25 – 29 июня 2007 года
Описание модели
Описывает

поглощение солнечного тепла водой в зависимости от глубины

При α < 0 , статически устойчивое состояние воды
При α > 0, неустойчивое состояние воды

Где параметр α характеризует устойчивость или неустойчивость элемента
воды на заданной глубине.

Основным элементом модели является одномерное уравнение теплопроводности

Зависимость коэффициента температуропроводности от глубины


Слайд 7Результат моделирования


Исходя из предложенного поведения температуропроводности, а также ее зависимости
от времени

и глубины и, зная значение температуру на поверхности, мы с хорошей точностью воспроизводим наличие выравнивания температур приповерхностной области в весенний и осенний периоды

7

п. Большие Коты, Байкал, 25 – 29 июня 2007 года


Слайд 8
8
п. Большие Коты, Байкал, 25 – 29 июня 2007 года
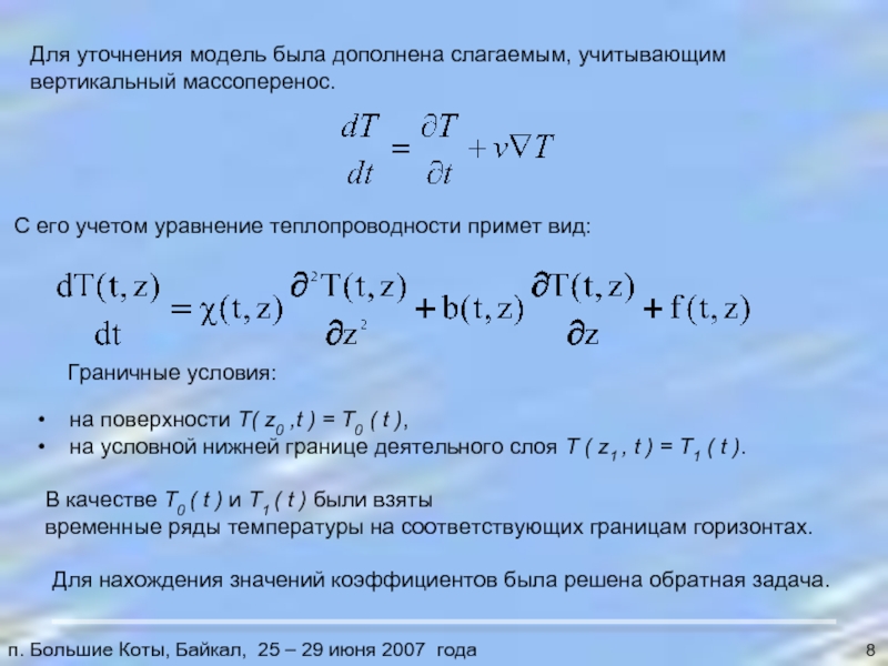
С

его учетом уравнение теплопроводности примет вид:

Для уточнения модель была дополнена слагаемым, учитывающим
вертикальный массоперенос.

Для нахождения значений коэффициентов была решена обратная задача.

на поверхности T( z0 ,t ) = T0 ( t ),
на условной нижней границе деятельного слоя T ( z1 , t ) = T1 ( t ).

В качестве T0 ( t ) и T1 ( t ) были взяты
временные ряды температуры на соответствующих границам горизонтах.

Граничные условия:


Слайд 99
п. Большие Коты, Байкал, 25 – 29 июня 2007 года
Результаты реконструкции

параметров по среднему температурному ходу

Годовая эволюция температуропроводности

Диапазон значений

от молекулярного
~ 8∙10-6 м2/с

до 0.084 м2/с


Слайд 1010
Годовая эволюция коэффициента вертикального массопереноса
то есть коэффициент массопереноса, играет роль только

при восстановлении
тонкой структуры профиля и в случае аномальной вариации температуры,
когда нарушается естественный ход установления профиля температуры.

Результаты реконструкции параметров по среднему температурному ходу

Порядок значений
не превышает
10-2 см/с

п. Большие Коты, Байкал, 25 – 29 июня 2007 года


Слайд 1111
Годовая эволюция коэффициента вертикального массопереноса

1

2

3

1
3

2
3

п. Большие Коты, Байкал, 25 – 29

июня 2007 года

Слайд 12Результаты реконструкции параметров по суточным вариациям температурного режима
Годовой ход коэффициента температуропроводности
п.

Большие Коты, Байкал, 25 – 29 июня 2007 года

12

Диапазон

от
молекулярного
~ 8∙10-6 м2/с
до
252 ∙10-6 м2/с


Слайд 13Результаты реконструкции параметров по суточным вариациям температурного режима
Годовой ход коэффициента вертикального

массопереноса

Диапазон значений
от -0.045 см/с
до 0.028 см/с

12

п. Большие Коты, Байкал, 25 – 29 июня 2007 года

13


Слайд 14Годовой ход коэффициента вертикального массопереноса




14
1
2
3
4
п. Большие Коты, Байкал, 25 – 29

июня 2007 года

Слайд 15Результаты моделирования эволюции температурного профиля, с учетом полученных значений коэффициентов температуропроводности

и вертикального массопереноса

15

п. Большие Коты, Байкал, 25 – 29 июня 2007 года

экспериментальные данные

данные, полученные
при моделировании


Слайд 16п. Большие Коты, Байкал, 25 – 29 июня 2007 года
Выводы
16

Для реконструкции

эволюции усредненного профиля
в большинстве случаев достаточно варьировать только
коэффициент температуропроводности.


Коэффициент вертикального массопереноса, играет
существенную роль только при восстановлении
тонкой структуры профиля и в случаях вынужденной глубинной
конвекции


Своих максимальных значений вертикальный перенос достигает
в периоды, предшествующие гомотермии


Максимальные значения температуропроводности
соответствуют периодам, предшествующим гомотермии


Результаты моделирования не противоречат общим
представлениям о динамических процессах в оз. Байкал,
а полученные в рамках модели значения коэффициентов
согласуются с результатами других исследований


Слайд 17проекта РНП.2.2.1.1.7334
НОЦ "Байкал"
Министерства образования и науки
Российского фонда фундаментальных исследований


гранты

05-05-97262,
05-02-16593,
06-02-31005,
07-05-00948

Работа выполнена при поддержке

15

п. Большие Коты, Байкал, 25 – 29 июня 2007 года


Обратная связь

Если не удалось найти и скачать презентацию, Вы можете заказать его на нашем сайте. Мы постараемся найти нужный Вам материал и отправим по электронной почте. Не стесняйтесь обращаться к нам, если у вас возникли вопросы или пожелания:

Email: Нажмите что бы посмотреть 

Что такое ThePresentation.ru?

Это сайт презентаций, докладов, проектов, шаблонов в формате PowerPoint. Мы помогаем школьникам, студентам, учителям, преподавателям хранить и обмениваться учебными материалами с другими пользователями.


Для правообладателей

Яндекс.Метрика