Моделирование фазовых переходов в материалах при облучении тяжелыми ионами высоких энергий презентация

Содержание

Слайд 1

З.К.Тухлиев
Объединенный Институт Ядерных Исследований Лаборатория Информационных Технологий, г. Дубна, Россия

Моделирование фазовых

переходов в материалах при облучении тяжелыми ионами высоких энергий

Слайд 2Содержание
Введение
Постановка задачи
Метод численного решения
Полученные результаты


Слайд 3
r
z


Никель
Ион 238U92 с энергией 700 МэВ
Введение


Слайд 4Постановка задачи


r
z

g

(1)
(2)


Слайд 5Моделирование динамики фазовых переходов типа плавление или затвердевания осушествляется на основе

задачи Стефана. Граница раздела фаз определяется условием, что температура вдоль этой границы равна температуры Tпл фазового перехода,

Это соотношение является уравнением для определения

-положение границы

фазового перехода в момент t . Уравнение границы фазового перехода имеет вид:

Сформулируем условие на границе фазового перехода

при

В последней формуле индексы 1, 2 относится к твердой

и

фазам, ζ определяет положение изотермической поверхности,

-плотность материала,

-скрытая теплота плавления.

(3)

(4)


Слайд 6Физическое требование, из которого вытекает граничное условие (3),(4) состоит в
том, что

при температуре фазового перехода

энергия

как

функция температуры испытывает скачок величины

которая называется

теплотой (или энтальпией) фазового перехода.

Введем удельное теплосодержание

,

где

-дельта функция.

Галанин М.П., Ерхов И.С., Локтионов Е.Ю., Протасов Ю.Ю.//Численное моделиро- вание динамики температурных полей на плоских мишенях при нестационарном интенсивном лазерном воздействии//Препринт ИПМ № 61, Москва, 2008 г.


Слайд 7Условие (3) на фазовом фронте будут учтены, если уравнение (2) заменить


уравнением

Произвадная

Произвадная

по

при

Обращаются в бесконечность,

а сама функция

при

имеет разрыв первого рода со скачком

Поэтому непосредственное применение разностных схем к уравнению (5) не дает практически хороших результатов. Что бы применение разностных схем к уравнению (5) сделать более эффективным, целесообразно функции

подвергнуть сглаживанию.

(5)


Слайд 8В данной работе
в окрестности температуры плавление
сглаживаем следующим образом.

Напишем выражение

для теплосодержания в окрестности температуры

плавления вводя дополнительные величины

где


Слайд 9Константы
и
Определяются из условия непрерывности функции
теплосодержания


а константа

определяются по следующим формулам:


Слайд 10
Здесь
и постоянные
определяются по следующим формулам:
заданные величины


Слайд 11при
при


Слайд 12Функция источника1,2:
1Toulemonde M. et. al.// Radiat. Eff. and Defects in Solids.

1993, v.126, p.119.
2Biersack J.P. and Haggmark L.G. // Nucl. Instr.and Meth.in Phys.Res.,1980,
B174, pp.257-269; http://www.srim.org

Начальные условия

Граничные условия


Слайд 13
Рис.1. Зависимость удельных ионизационных потерь энергии µion(z) ионов урана с

энергией 700 МэВ от глубины в никеле(программа SRIM-2008).

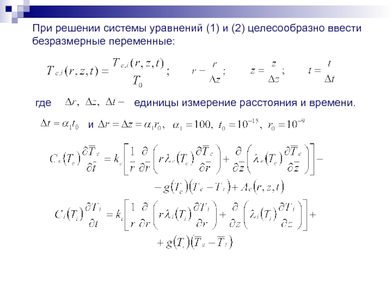
Слайд 14При решении системы уравнений (1) и (2) целесообразно ввести
безразмерные переменные:


где

единицы измерение расстояния и времени.

и


Слайд 15где
Безразмерная объемная плотность мощности
в
уравнении определяется формулой:
здесь



Слайд 16 Параметры модели Ce, Ci, g, λe, λi были

взяты при комнатной температуре Т=300 К для никеля и имеют следующие значения:

Для приведенных величин безразмерные параметры

принимают значения:


Слайд 17Метод численного решения

1 Cамарский А.А. Теория разностных схем. М.: Наука, 1983.


Слайд 18Рис.3. Зависимость от времени температуры электронного газа(а,б) и решетки(в,г) на траектории

прохождения иона урана через поверхность (r=0) для разных глубин z в мишени.

Слайд 19Рис.4. Радиальные профили температур электронного газа(а,б) и решетки(в,г) на разных глубинах

от плоскости z=0(z=0; 40; 80; 100) в момент времени t=0.06.

Слайд 20Рис.5. Профиль температур электронного газа(а,б) и решетки(в,г) вдоль трека иона на

разных расстояниях от оси трека(r=0; 0.025; 0.05; 0.08) в момент времени t=0.06.

Слайд 21Заключение
В работе на основе модели термического пика получены результаты численного исследования

температур электронного газа и кристаллической решетки в никеле при облучении ионами урана с энергией 700 МэВ с учетом фазовых переходов. Выполнен численный анализ схем вычислений. По результатам вычислительных экспериментов можно сделать следующие выводы:
При учете фазовых переходов температура мишени существенно меньше относительно модели где не учитывается фазовые переходы.


Работа выполнена при финансовой поддержке РФФИ, гранты № 10-01-00467-а, № 11-01-00278-а и № 12-01-00396-а.

Слайд 22 Спасибо за внимание!


Обратная связь

Если не удалось найти и скачать презентацию, Вы можете заказать его на нашем сайте. Мы постараемся найти нужный Вам материал и отправим по электронной почте. Не стесняйтесь обращаться к нам, если у вас возникли вопросы или пожелания:

Email: Нажмите что бы посмотреть 

Что такое ThePresentation.ru?

Это сайт презентаций, докладов, проектов, шаблонов в формате PowerPoint. Мы помогаем школьникам, студентам, учителям, преподавателям хранить и обмениваться учебными материалами с другими пользователями.


Для правообладателей

Яндекс.Метрика