Модели повышения эффективности передачи данных при использовании протокола ТСР презентация

Содержание

Слайд 1Модели повышения эффективности передачи данных при использовании протокола ТСР
Научный руководитель
проф.

д.ф.м.н. Васенин В. А.

Слайд 2Особенности AIMD
Средняя скорость ограничена
В среднем используется ¾ доступной полосы пропускания
Наличие сильных

осцилляций скорости передачи данных

Слайд 3Ограниченность скорости
Возрастание скорости передачи данных от
до происходит

по правилу арифметической
прогрессии



Слайд 4Колебания скорости передачи данных
Неполное использование ресурсов
Глобальные осцилляции
Сильные осцилляции скорости

передачи данных

Слайд 5Математическая модель алгоритма


Индекс справедливости






Слайд 6Математические свойства модели
Верно соотношение:


Если aI >0, тогда F монотонно возрастает
Если

aI >0, тогда
Если , то система стремится к справедливым состояниям






Слайд 7Пример динамики модели
С течением времени система сходится к
справедливым состояниям


Слайд 8MAIMD и AIMD
Для MAIMD неверно утверждение о сходимости к справедливым состояниям
MAIMD

быстрее восстанавливается после потерь
Если рассмотреть асинхронную модель – утверждение о справедливости не выполняется




Слайд 9Простейший метод повышения производительности – масштабирование
Увеличение размера MTU в n раз
Использование

n параллельных потоков ТСР
Использование алгоритма AIMD с aI=n

Слайд 10Методы с переменными параметрами
Метод виртуального MTU
Метод заданной средней скоростью


Слайд 11Метод виртуального MTU
Вводим виртуальный MTU v=[bm/l]

Получаем в результате

Особенность метода: экспоненциальный
рост

скорости передачи данных


Слайд 12Метод с заданием средней скорости
Рассмотрим две пары (P,W) и (P1,W1) -

какие мы хотим получить размеры окна при различных частотах потери

Из этого соотношения можно подобрать нужные параметры AIMD алгоритма:





Слайд 13Метод, основанный на характеристическом уравнении
Требуется, чтобы алгоритм модификации окна удовлетворял
Оценка

среднего интервала между событиями потери:

По построенной оценке выбирается размер «окна» так, чтобы выполнялось характеристическое соотношение



Слайд 14Эвристика групп Пуассона
События потери располагаются во времени неравномерно
Начальные точки групп представляют

собой пуассоновский процесс
Группы удалены друг от друга

Слайд 15В результате возникают задачи
Выделить из событий потери группы
По последовательности начальных точек

групп проверить гипотезу об увеличении частоты потери данных против альтернативы о неувеличении частоты событий потери
В качестве выходного параметра рассмотрим уровень значимости критерия, при котором отвергается гипотеза



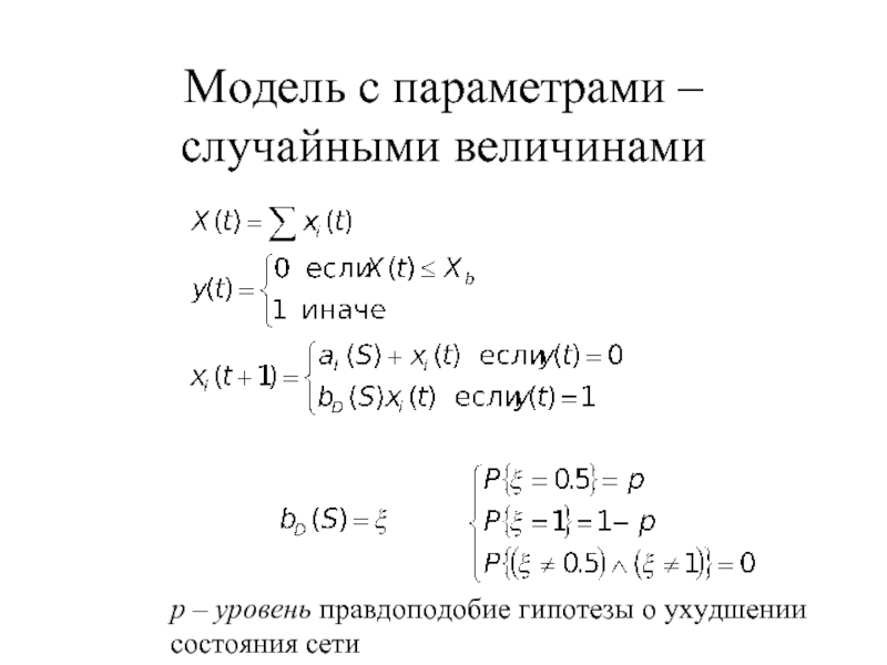
Слайд 16Модель с параметрами – случайными величинами






р – уровень правдоподобие гипотезы

о ухудшении
состояния сети

Слайд 17Результат моделирования
Уменьшены глобальные осцилляции
Совокупная производительность увеличилась на 10.5%
Увеличена скорость передачи данных

каждым приложением




Обратная связь

Если не удалось найти и скачать презентацию, Вы можете заказать его на нашем сайте. Мы постараемся найти нужный Вам материал и отправим по электронной почте. Не стесняйтесь обращаться к нам, если у вас возникли вопросы или пожелания:

Email: Нажмите что бы посмотреть 

Что такое ThePresentation.ru?

Это сайт презентаций, докладов, проектов, шаблонов в формате PowerPoint. Мы помогаем школьникам, студентам, учителям, преподавателям хранить и обмениваться учебными материалами с другими пользователями.


Для правообладателей

Яндекс.Метрика