Массо- и теплообмен при тепловлажностной обработке презентация

Слайд 1МАССО И ТЕПЛООБМЕН ПРИ ТЕПЛОВЛАЖНОСТНОЙ ОБРАБОТКЕ
Выполнил: Мусабек Н.К
Проверила: Байсариева А.М


Слайд 2Тепловлажностная обработка бетона насыщенным паром — основной способ, который позволяет создать

влажностные условия нагрева и сохранить влагу затворения в материале. По этой причине именно данный способ приме­няется на большинстве заводов. Чтобы представить себе процессы, проходящие в установке и материале при тепловлажностной обработке, на первом этапе изучения предположим, что свежесформованный бетон после предварительной выдержки набрал какую-то начальную прочность, которая позволяет подвергать его обработке без формы и поддона.
Бетон в виде модельного параллелепипеда 2 (см. схему приведенную на рис. 1.2) по­местим в установку 1 и обозна­чим локальную температуру и влагосодержание материала соответственно на поверхности tп.м и Uп.м и в центре tц.м и UЦМ. В установку подадим пар П и из установки будем выводить конденсат К. Пар будет отда­вать теплоту парообразования, нагревать поверхность материала и тепловую установ­ку за счёт конденсации на поверхностях материала и установки. Этот процесс, как уже было сказано, называ­ется процессом внешнего, по отношению к материалу и установке, тепло- и массообмена. Рассмотрим процесс внешнего тепло- и массообмена между паром и материа­лом.

Слайд 3Внешний тепло- и массообмен при непосредственном соприкосновении насыщенного пара с материалом.
Внешний

тепло- и массообмен определяет условия взаимодействия насыщенного пара, который подается в установку, и изделия, подвергаемого тепловлажностной обработке. От условий взаимодействия насыщенного пара с изделием зависит скорость нагрева изделия и степень его увлажнения с поверхности, а также темпе­ратурное поле в установке для тепловлажностной обра­ботки изделий. Для анализа условий внешнего тепло- и массообмена по боковой и нижней граням материала (см. схему на рис. 1.2) проведем оси координат X—У.

Рисунок -1.2 Схема установки для тепло-влажностной обработки (период нагрева и изотермической выдержки)  


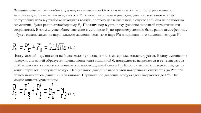
Слайд 4Внешний тепло- и массообмен при нагреве материала.Отложим на оси X (рис. 1.3, а) расстояние от

материала до стенки установки, а на оси У, по по­верхности материала,— давление в установке Р. До поступления пара в установке находился воздух, поэто­му давление в ней, в случае если она не полностью герметична, будет равно атмосферному Ру. Подадим пар в установ­ку (условие неполной герметичности сохраняется). В этом случае общее давление в установке Ру по-прежне­му должно быть равно атмосферному и будет складываться из парциального давления водя ного пара Р'п и парциального давления воздуха Р'в

Поступающий пар, попадая на более холодную по­верхность материала, конденсируется. В силу смачива­ния поверхности на ней образуется пленка конденсата толщиной б, поверхность нагревается и ее температура tn.M возрастает, стремится к температуре паровоздушной смеси tп.с. Вместе с паром к поверхности, где он кон­денсируется, поступает воздух. Парциальное давление пара у этой поверхности снижается до Р"п при общем неизменном давлении в установке. Парциальное давле­ние воздуха здесь возрастает до Р"в. Это можно опи­сать уравнением

(1.1)

(1.2)


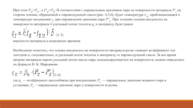
Слайд 5При этом РП>РП , а Р'В

стороне пленки, обращенной к паровоздушной смеси (рис. 4.3,6), будет температура t/ж, приближающаяся к температуре насыщения tн при парциальном давлении пара Р"п. При толщине пленки конденсата на поверхности материала δ удельный поток теплоты qт к материа­лу будет равен

верхности материала в координате времени.

Необходимо отметить, что пленка конденсата на по­верхности материала резко снижает коэффициент теп­лоотдачи а, следовательно, и удельный поток теплоты к материалу от паровоздушной смеси. За все время нагре­ва материала паром удельный поток массы пара, кон­денсирующегося на поверхности, можно определить по формуле Н. Б. Марьямова

где рт — коэффициент массообмена при конденсации; Рп — парци­альное давление водяного пара в установке; Рп —парциальное дав­ление пара у поверхности изделия.

(1.3)

(1.4)


Слайд 6Рядом исследований доказано, что рт — коэффици­ент массообмена при конденсации водяного пара

из па­ровоздушной смеси близок к коэффициенту массообмена при испарении с поверхности жидкой пленки ат, (рт~ ~0,97сст), в связи с этим в расчетах обычно из-за трудностей определœения рт находят ат и к его значению приравни­вают рт.
Коэффициент массообмена ат при испарении для условий естественной конвекции определяют по крите­риальной зависимости ат = 0,618 Ат°-шХ'//Т (при Аг = от 1,33-104 до 4-108), (11.5)
где Аг — критерий Архимеда; F — поверхность испарения (конден­сации); X' — коэффициент массопроводности.
Коэффициент массопроводности подсчитывают по формуле

где К — коэффициент диффузии для водяного пара в воздух при нормальных условиях или коэффициент потенциалопроводности для влажного газа; μп—молекулярная масса пара, р,п=0,018 кг/моль; Тср — средняя абсолютная температура условного пограничного слоя; То — абсолютная температура; Rμ—универсальная газовая постоянная; В0 — барометрическое давление при нормальных усло­виях; В — барометрическое давление воздуха.

(1.5)


Слайд 7Внешний тепло- и массообмен в период изотер­мической выдержки.Изотермическая выдержка начи­нается смомента достижения

поверхностью материала температуры паровоздушной среды в установке. В это время центральные слои материала продолжают еще какое-то время нагреваться за счёт тепловой энергии конденсирующегося на изделии пара. Сама установка тоже за счёт потерь в окружающую среду требует под­вода тепла, равного потерянному количеству тепловой энергии. При этом вследствие экзотермии цемента внут­ренние слои изделия приобретают температуру, не­сколько превышающую температуру паровоздушной среды установки (на 2—5°С), Р"п становится Р'п, и с поверхности материала начинает испаряться влага. За счёт расхода тепловой энергии на поверхности удержи­вается температура, равная температуре паровоздушной среды установки. К концу изотермической выдержки пленка конденсата с поверхности материала полностью испаряется, а сам материал теряет значительное коли­чество влаги.
По данным Л. А. Малининой, В. М. Семенова, Н. Б. Марьямова, количество влаги, набранной матери­алом в период подогрева, оценивается в 2—3 % от во­ды затворения бетона, а количество потерянной в период изотермической выдержки — в 1,0—1,5%, считая от воды затворения. Следовательно, в начале изотермичес­кой выдержки происходит еще конденсация подводимо­го пара и на изделии, и на поверхностях установки. В остальное, значительно большее время изотермической выдержки, испаряется влага с поверхности изделия, на что расходуется кроме теплоты экзотермии цемента и теплота пара. Вместе с тем, тепловая энергия пара вос­полняет потери тепла в окружающую установку среду. Удельный поток теплоты, отдаваемый материалу паром при конденсации и от паровоздушной смеси, должна быть подсчитан по формулам (1.4) и (1.5).

Слайд 8Удельный поток массы-влаги qWB, испаряемой с по­верхности в период изотермической выдержки, находят по

формуле

где αm — коэффициент массообмена при испарении; Рп"—парци­альное давление пара у поверхности изделия при температуре мок­рого термометра; Рп' —парциальное давление водяного пара в ус­тановке; Во — барометрическое давление при нормальных физиче­ских условиях; В' — барометрическое давление, существующее в ус­тановке.

Коэффициент массообмена при испарении ат опре­деляют по формуле (12.6). Удельная теплота qm, затрачиваемая на испарение, должна быть подсчитана с неко­торым приближением, как произведение теплоты паро­образования г на удельную массу испаряемой влаги qm (здесь не учтен расход энергии на преодоление сил, удерживающих влагу на поверхности материала)

q=rq =r

Приведенные формулы позволяют определить удель­ные потоки массы и теплоты и описывают таким обра­зом условия внешнего тепло- и массообмена в период изотермической выдержки.

(1.6)


Слайд 9Внутренний тепло- и массобмен при тепловлажностной обработке.
Как было показано при рассмотрении

внешнего теп­ло- и массообмена по периодам подогрева, изотермичес­кой выдержки и охлаждения изменяется температура tПM и влагосодержание Uпм поверхности материала. Эти изменения влекут за собой обязательную передачу теп­лоты и массы внутри изделия, в связи с этим дальнейшей зада­чей курса является изучение условий распространения теплоты и массы внутри материала, а также их влияния на структурообразование, происходящее в материале в различные периоды тепловлажностной обработки.
Внутренний тепло- и массообмен в период на­грева материала. Рассматривается образец материала в виде модельного параллелепипеда, не заключенный в форму (открытый со всех сторон) (см. рис. 11.2). Как бы­ло установлено при рассмотрении внешнего тепло- и мас­сообмена, вследствие конденсации пара поверхность ма­териала получает теплоту и влагу, за счёт которых на­гревается с увеличением влагосодержания. По сечению образца создается перепад температур и влагосодержаний

Рисунок 11.3 - Схема возникновения в материале градиентов температур и влаго­содержаний

а и г — соответственно линии изопотенциальных поверхностей температур и влагосодержаний; б — схема образования градиента температур VT и потока


Слайд 10Рисунок 1.4 - Схема определœения количества влаги, испаряемой в пузы­рек воздуха

 

tср φср- соответственно темпера­тура и относительная влажность среды, из которой забран пузырек воздуха; dП(τ)— влагосодержание

В начальный момент времени то воздух в пузырьке характеризовался парамет­рами среды цеха tcp и φср(точка А). Ко времени ti воз­дух ассимилирует с поверхности водяной пленки влагу по /-const до φ= 100 % (точка В). При этом количество влаги, испарившейся в пузырек воздуха, составит: Ad= = dn{Ti)—dn(T j. В процессе обработки материал нагрева­ется вместе с воздухом предположим до температуры ti (точка С). Нагрев паровоздушной смеси в пузырьке до h будет идти по прямой ВС. При этом ф воздуха в пу­зырьке снизится до фс, и влажный воздух опять приобретает способность к моменту времени тз ассимилировать влагу по линии СД до ф= 100 %. При этом количество влаги, испарившейся в пузырьке, составит: Adi = dn(x)—dn(T). Зная количество испарившейся влаги в материа­ле, можно определять избыточное давление в различных сечениях материала.


Слайд 11Следовательно, внутри бетона при тепловлажностной обработке в процессе нагрева возникает, как

установле­но, избыточное давление. Так как в установке для тепло­влажностной обработки в рассматриваемом случае, а следовательно, и на поверхности бетона давление атмо­сферное, то между центральными слоями бетона и его поверхностью создается перепад давлений DР. Разность давлений по аналогии с ранее разобранным случаем для частных потоков qBmu и qBmt приводит к по­явлению частного потока влаги в материале qBmp. Τᴀᴋᴎᴍ ᴏϬᴩᴀᴈᴏᴍ, в период нагрева открытого со всех сторон ма­териала во время тепловлажностной обработки возника­ют три частных потока влаги qBmu , qBmt и qBmpсоставляют общий поток влаги в материале qBm . Влага, передвигаясь с поверхности внутрь материала, вытесняет из него воздух и занимает его место. Удаляясь из материала, влага замещается воздухом, поступаю­щим из окружающей среды. По этой причине в материале все время в процессе тепловлажностной обработки движутся потоки влаги и воздуха, происходит так называемый массообмен или массоперенос. По этой причине нагрев при теп­ловлажностной обработке бетона сопровождается про­цессами тепло- и массообмена.

Обратная связь

Если не удалось найти и скачать презентацию, Вы можете заказать его на нашем сайте. Мы постараемся найти нужный Вам материал и отправим по электронной почте. Не стесняйтесь обращаться к нам, если у вас возникли вопросы или пожелания:

Email: Нажмите что бы посмотреть 

Что такое ThePresentation.ru?

Это сайт презентаций, докладов, проектов, шаблонов в формате PowerPoint. Мы помогаем школьникам, студентам, учителям, преподавателям хранить и обмениваться учебными материалами с другими пользователями.


Для правообладателей

Яндекс.Метрика