Лекции по математике для врачей исследователей презентация

Содержание

Слайд 1Предел функции Определение предела


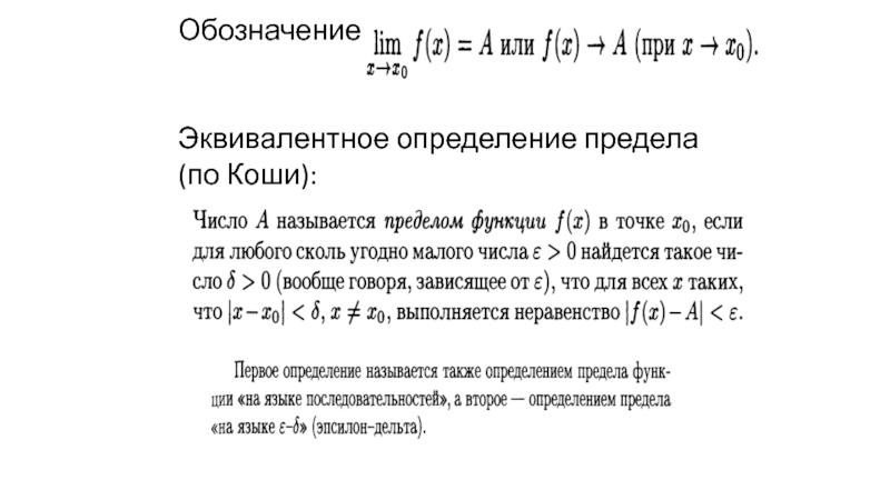
Слайд 2Обозначение Эквивалентное определение предела (по Коши):


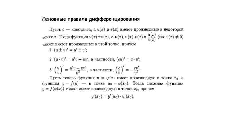
Слайд 3Операции над пределами


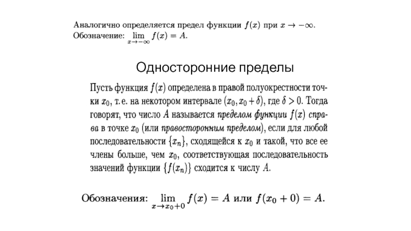
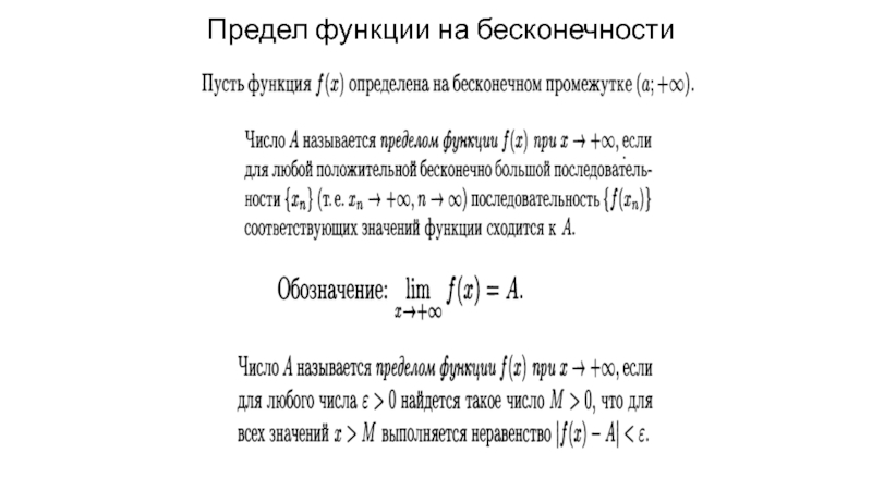
Слайд 4Предел функции на бесконечности


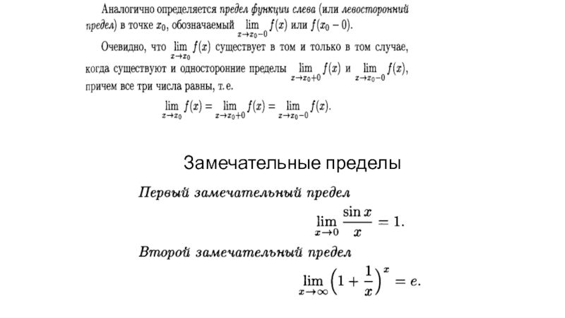
Слайд 5Односторонние пределы


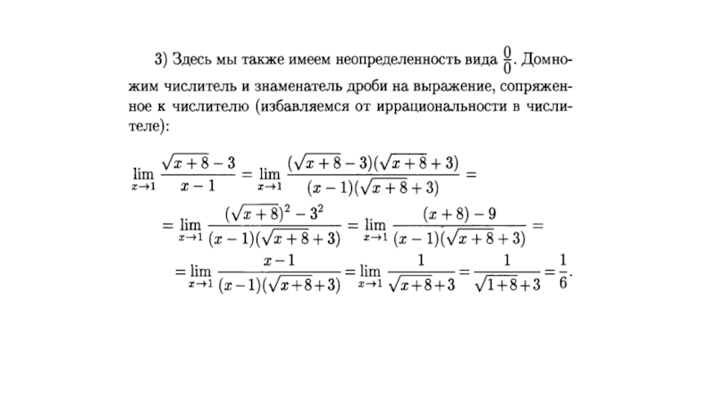
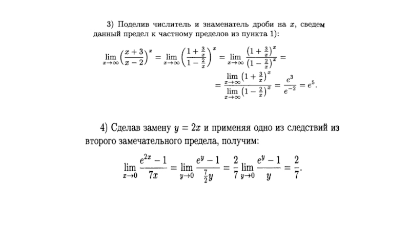
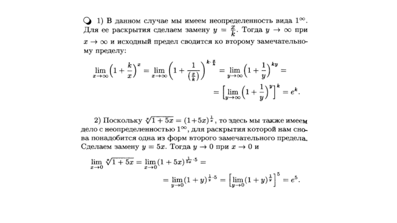
Слайд 6Замечательные пределы


Слайд 7Следствия из замечательных пределов


Слайд 20Непрерывность функции Непрерывность функции в точке


Слайд 21Следовательно, если функция непрерывна в некоторой точке, то бесконечно малому приращению

аргумента соответствует бесконечно малое приращение функции Односторонняя непрерывность

Слайд 22Непрерывность функции на промежутке


Слайд 23Если функция определена в конце промежутка, то под непрерывностью в этой

точке понимается непрерывность справа или слева:

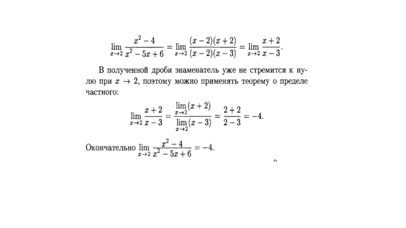
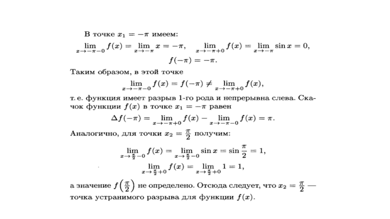
Слайд 24Точки разрыва функции


Слайд 25Точки разрыва первого рода функции, не являющимися точками устранимого разрыва, называются

точками скачка этой функции. Скачок функции определяется по формуле:

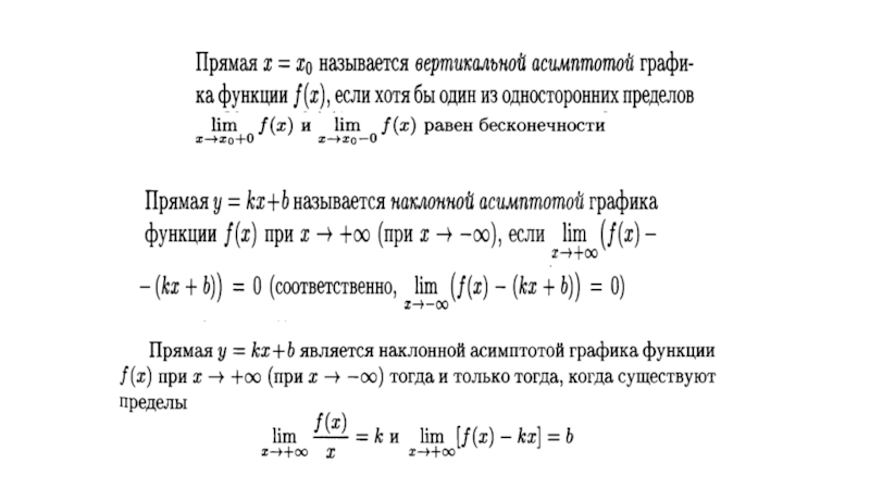
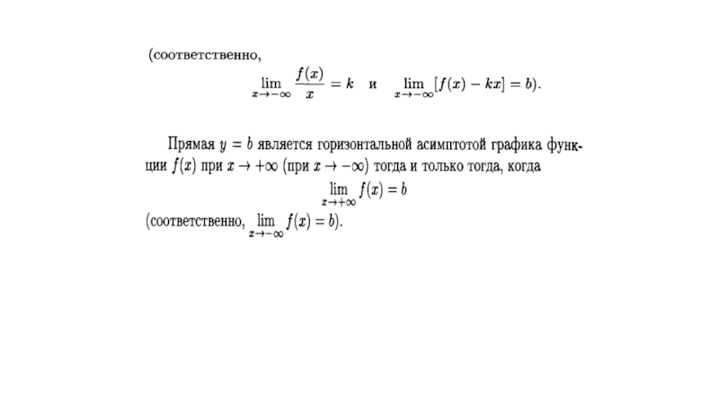
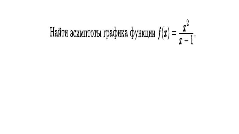
Слайд 27Асимптоты


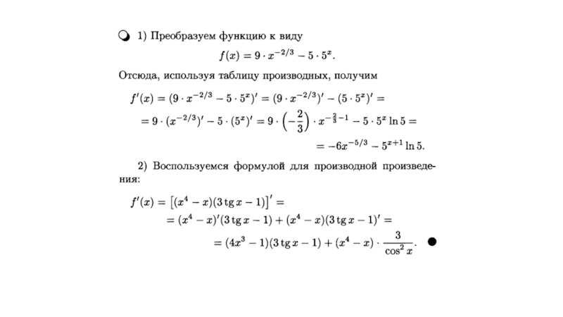
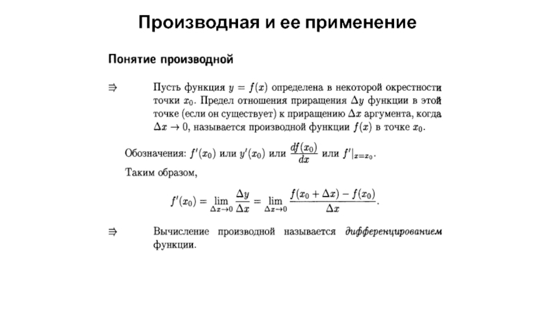
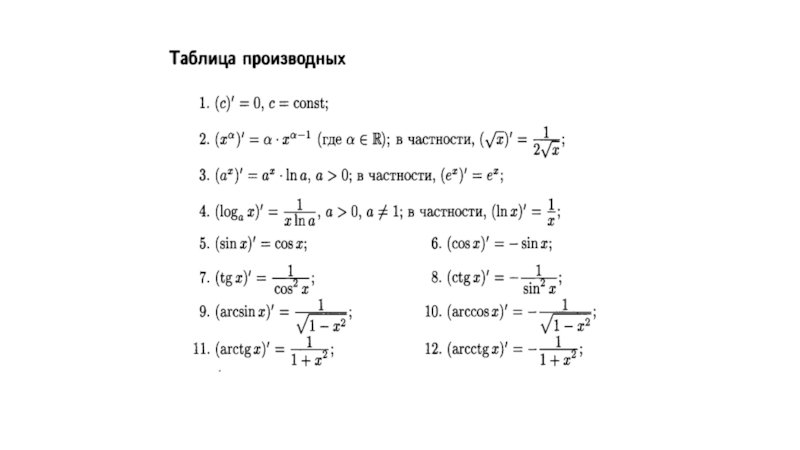
Слайд 36Производная и ее применение


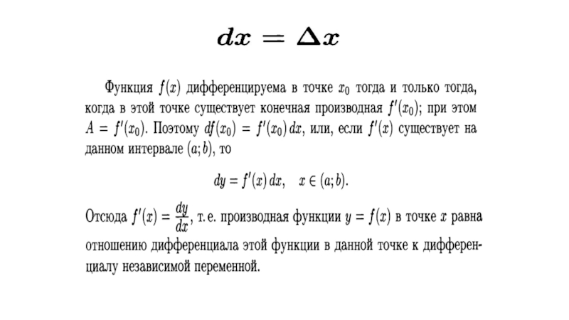
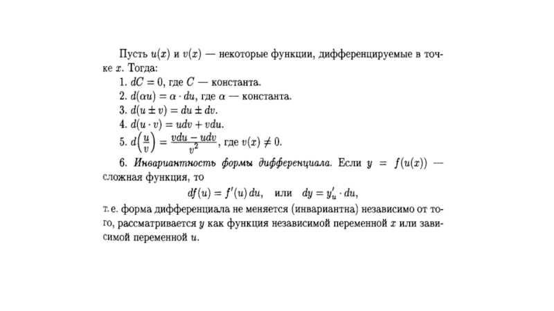
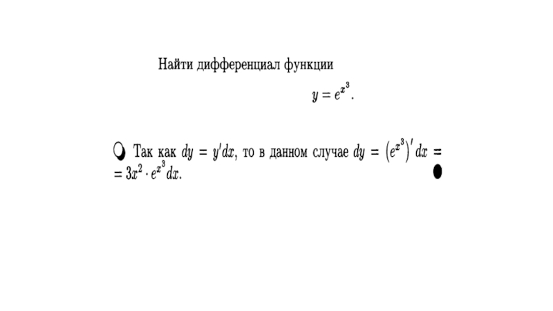
Слайд 44 Дифференциал
Понятие дифференциала


Слайд 46Геометрический смысл и свойства дифференциала


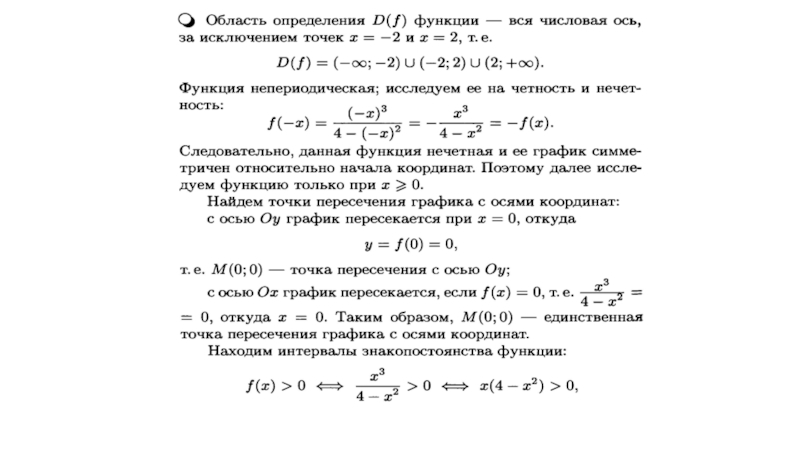
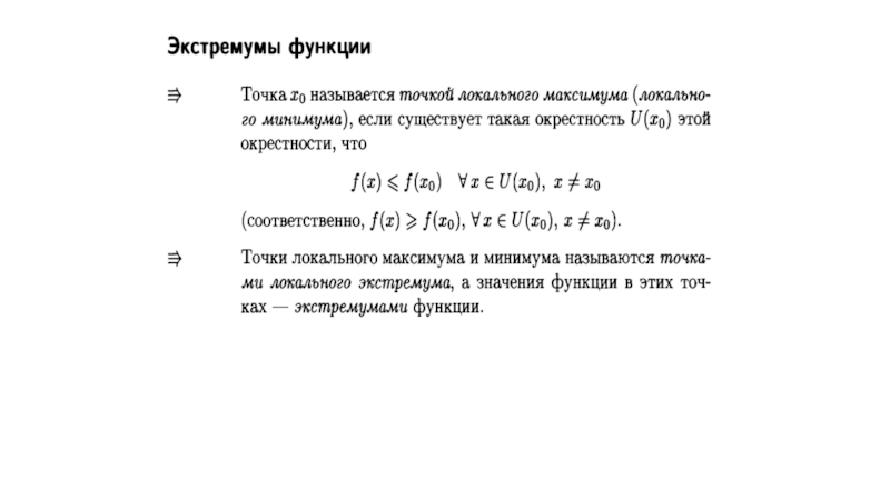
Слайд 49Исследование функций и построение графиков


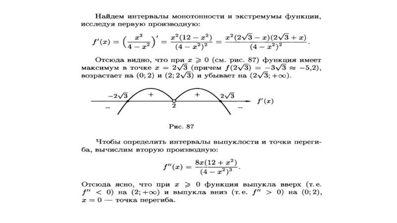
Слайд 53Выпуклость и вогнутость функций. Точки перегиба


Слайд 59Построение графиков функций


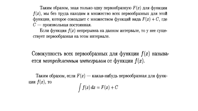
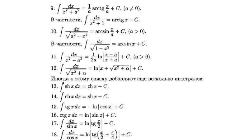
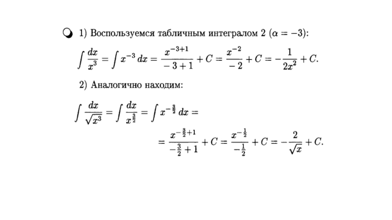
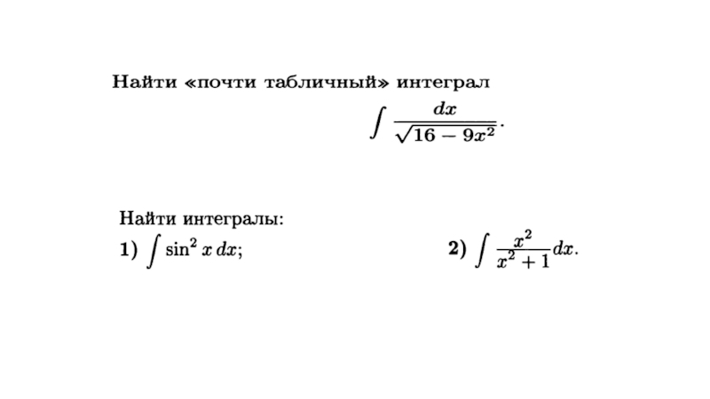
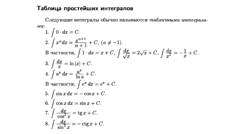
Слайд 67Неопределенный интеграл. Первообразная функции


Слайд 73Основыные свойства неопределенного интеграла


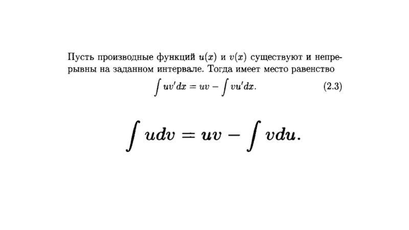
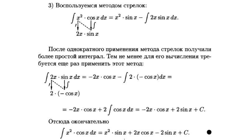
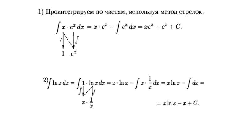
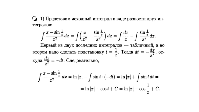
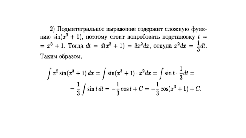
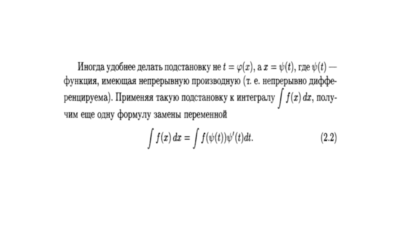
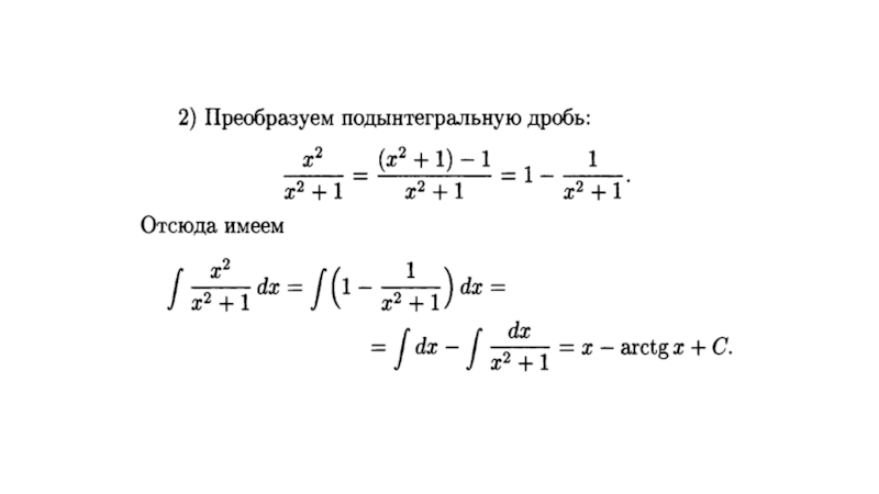
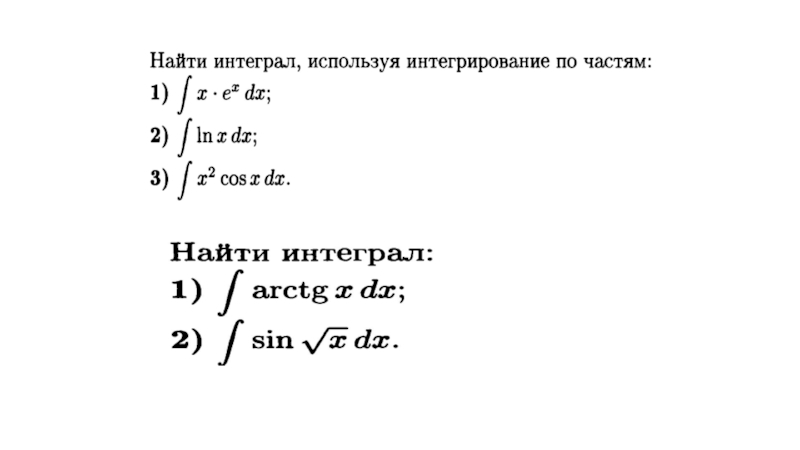
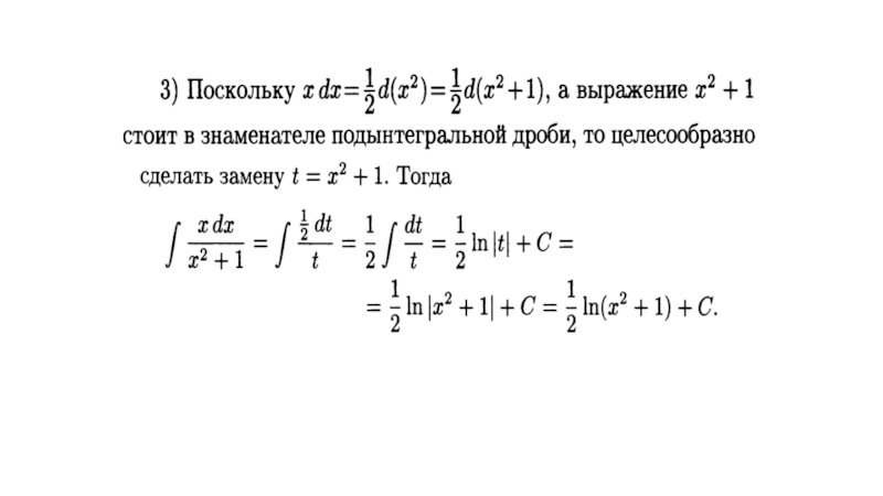
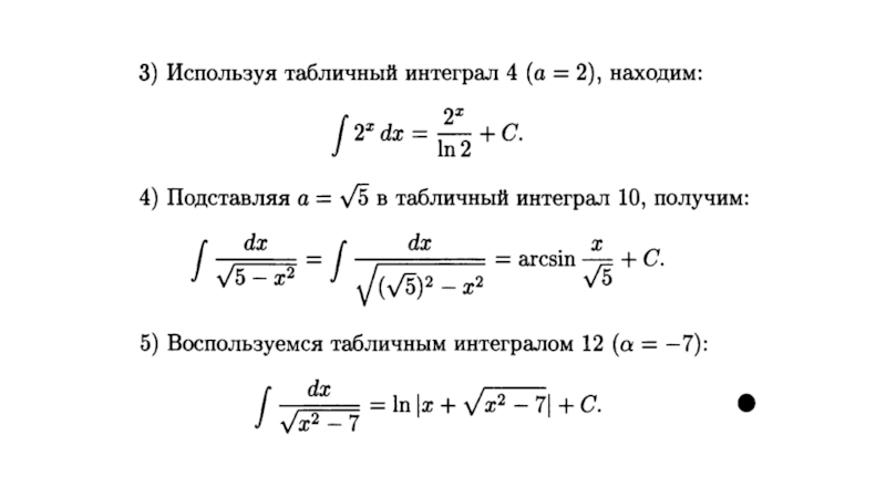
Слайд 81Основные методы интегрирования. Метод подстановки, интегрирование по частям


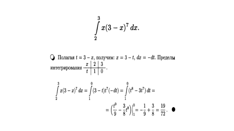
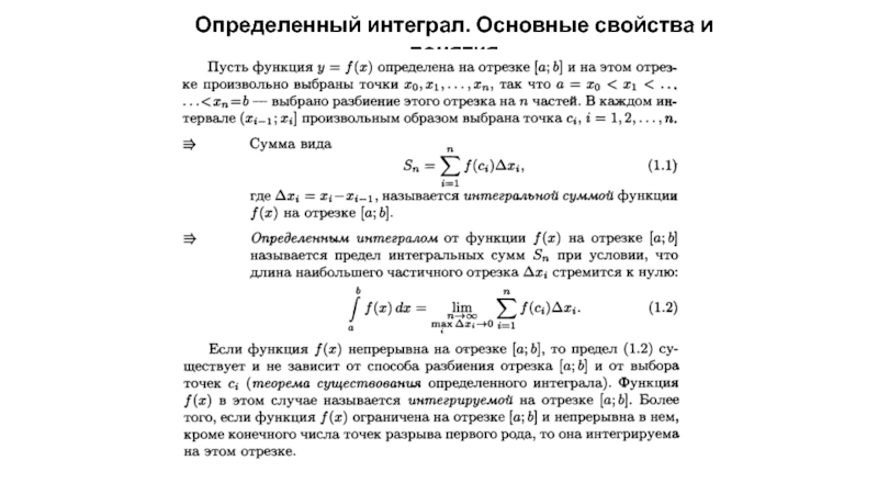
Слайд 95Определенный интеграл. Основные свойства и понятия


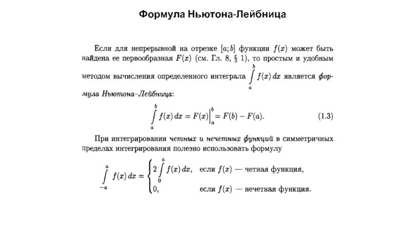
Слайд 97Формула Ньютона-Лейбница


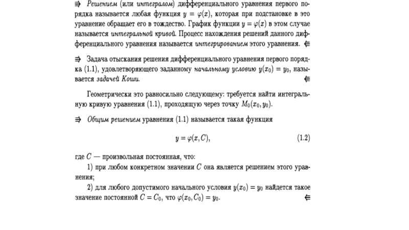
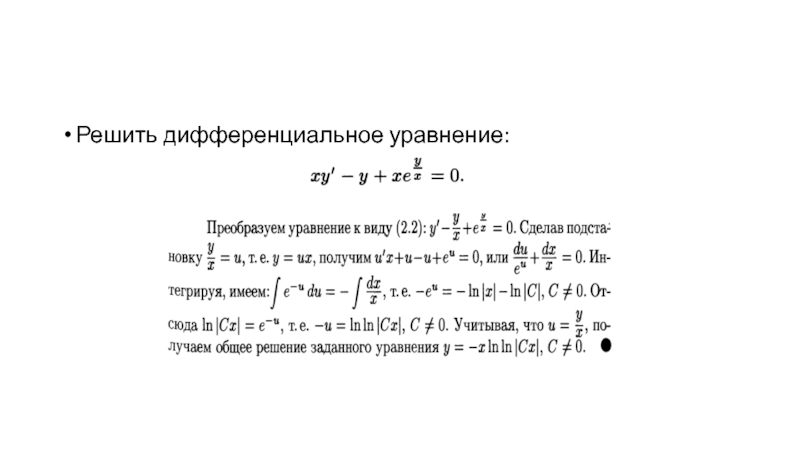
Слайд 100Дифференциальные уравнения


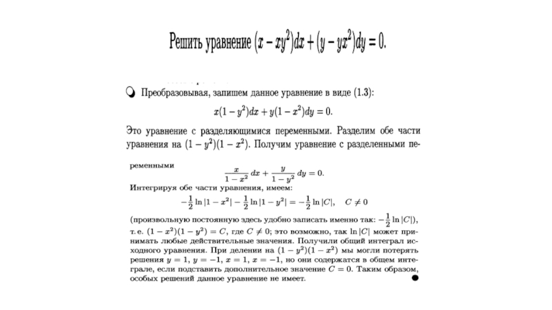
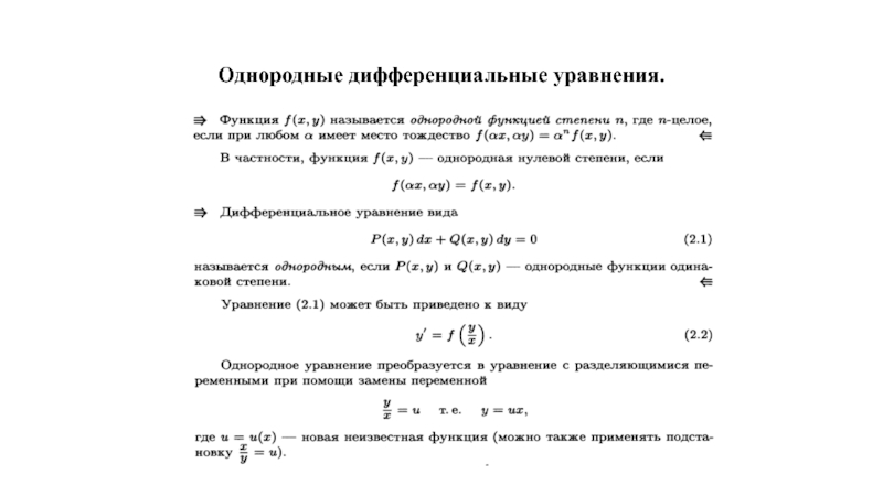
Слайд 105Однородные дифференциальные уравнения.


Слайд 106
Решить дифференциальное уравнение:



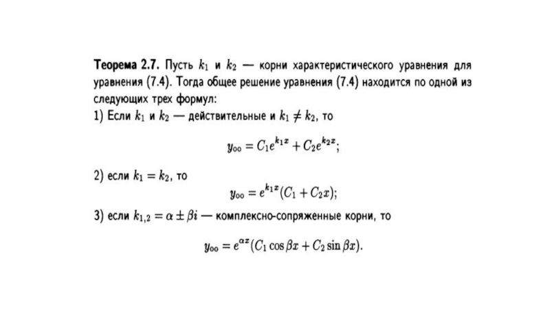
Слайд 107Линейные однородные дифференциальные уравнения второго порядка с постоянными коэффициентами


Обратная связь

Если не удалось найти и скачать презентацию, Вы можете заказать его на нашем сайте. Мы постараемся найти нужный Вам материал и отправим по электронной почте. Не стесняйтесь обращаться к нам, если у вас возникли вопросы или пожелания:

Email: Нажмите что бы посмотреть 

Что такое ThePresentation.ru?

Это сайт презентаций, докладов, проектов, шаблонов в формате PowerPoint. Мы помогаем школьникам, студентам, учителям, преподавателям хранить и обмениваться учебными материалами с другими пользователями.


Для правообладателей

Яндекс.Метрика