КЭ 3.6 презентация

Содержание

Слайд 2











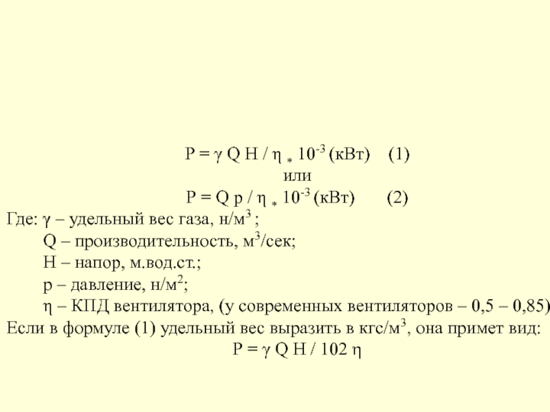
Р = γ Q Н / η * 10-3 (кВт)

(1)
или
Р = Q р / η * 10-3 (кВт) (2)
Где: γ – удельный вес газа, н/м3 ;
Q – производительность, м3/сек;
Н – напор, м.вод.ст.;
р – давление, н/м2;
η – КПД вентилятора, (у современных вентиляторов – 0,5 – 0,85).
Если в формуле (1) удельный вес выразить в кгс/м3, она примет вид:
Р = γ Q Н / 102 η

Обратная связь

Если не удалось найти и скачать презентацию, Вы можете заказать его на нашем сайте. Мы постараемся найти нужный Вам материал и отправим по электронной почте. Не стесняйтесь обращаться к нам, если у вас возникли вопросы или пожелания:

Email: Нажмите что бы посмотреть 

Что такое ThePresentation.ru?

Это сайт презентаций, докладов, проектов, шаблонов в формате PowerPoint. Мы помогаем школьникам, студентам, учителям, преподавателям хранить и обмениваться учебными материалами с другими пользователями.


Для правообладателей

Яндекс.Метрика