Исследования методом гидропрослушивания презентация

Слайд 1Лекция №12
1. Исследования методом гидропрослушивания


Слайд 2Гидропрослушивание относится к классу межскважинных гидродинамических ис­следований и проводится с целью

определения гидродинамической связи между скважи­нами по исследуемому пласту и оценки гидродинамических параметров пласта.
Технология гидропрослушивания предполагает синхронное проведение работ в нескольких скважинах, В одной из скважин (возмущающей) меняют режим работы, в остальных (реагирующих) фиксируют связанное с этим изменение давления.
Возмущающей может быть действующая, либо простаивающая добывающая, ли­бо нагнетательная скважина.
До начала исследований действующая скважина должна работать на постоянном режиме не менее 10-15 суток, простаивающая не должна эксплуатироваться в течение этого же срока. Нагнетательная скважина должна быть либо предварительно выклю­чена, либо работать в стабильном режиме.
Возмущение состоит в изменении состояния скважины (при остановке, пуске, изме­нении дебита). Достаточность возмущения подтверждается обязательным специальным расчетом или оценкой характера взаимодействия скважин с помощью гидродинамическо­го моделирования (например, с помощью программ «Well Test» или «Saphir»).

Технология исследования


Слайд 3
Реагирующими могут быть пьезометрические, простаивающие и специально оста­новленные добывающие скважины вблизи

возмущающей скважины.
Реагирующие скважины должны простаивать перед исследованиями не менее 10-15 суток. При выборе реагирующих скважин должны обязательно соблюдаться условия:
■ возможность спуска манометра под уровень жидкости;
■ наличие связи скважины с пластом.
В длительно простаивающих скважинах перед установкой в них контрольно-измерительной аппаратуры должны быть выполнены специальные исследования по оценке сообщаемого ствола с вмещающим пластом путем долива жидкости или спо­собом «оттатрывания». В скважинах с загрязненным забоем перед ГДП необходимо выполнить дополнительные работы по его очистке.
В реагирующих скважинах проводится непрерывная запись кривых изменения давления на забое во времени. Регистрация давления начинается не менее, чем за су­тки до изменения режима работы возмущающей скважины, и продолжается в течение расчетного времени реагирования.


Слайд 5Методы экспресс-обработки результатов гидропрослушивания
Экспресс-обработка аномалий гидропрослушивания предполагает

анализ анома­лий на основе упрощенных моделей системы «скважина-пласт».
Все методы экспресс-обработки результатов ГДП делятся на две группы. Первая группа объединяет методы, основанные на использовании отдельных характерных точек, выделяемых на кривой реагирования. Точность результатов при определении параметров пласта этими методами зависит от точности выделения характерных точек. На практиче­ских кривых выделить эти точки очень трудно, а иногда и вообще невозможно.
Вторая группа (методы интервальной обработки) объединяет методы, основан­ные на использовании всей фактической кривой или ее участка. Рассмотрим назван­ные группы методов более подробно.

Слайд 6Методы характерных точек
Данные методы основаны на выделении ряда

характерных точек кривой реагирова­ния типа точки перегиба, точки начала реагирования, точки касания, точки взаимосоот­ветствия, точки пропорциональности, точки максимума. Особенности реализации каждо­го из перечисленных методов определяются конкретной технологией исследований.
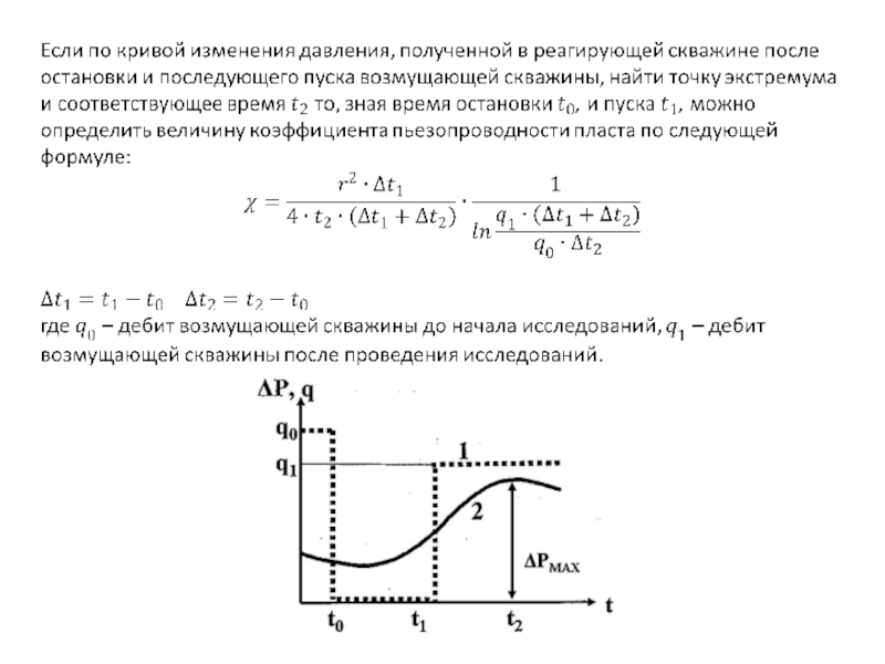
В частности, если возмущающая скважина пущена в работу после длительного простоя или остановлена после длительной работы, на кривой давления в реагирую­щей скважине будет фиксироваться аномалия, величина которой увеличивается во времени.
В частности, если возмущающая скважина работает в циклическом режиме, кри­вая давления в реагирующей скважине будет иметь экстремумы. Если возмущающая скважина до исследований простаивала, а затем была пущена и через некоторое время вновь остановлена, то в этом случае
кривая изменения давления будет иметь
мини­мум.

Слайд 8- Точка начала реагирования.
В первое время после изменения режима работы возмущающей

скважины волна возмущения не сразу доходит до реагирующей скважины и чем хуже фильтрационные свойства пласта и больше расстояние между скважинами, тем больше промежуток времени до момента изменения давления в реагирующей скважине. Учитывая, что в точке реагирования максимальная скорость изменения уклона касательной к кривой изменения давления, предложена следующая формула определения пьезопроводности

где t н - время, соответствующее точке «начала реагирования», (рис. 4).
- Точка касания.
Используя время t к (см. рис. 4), соответствующее точке касания прямой, проведенной из начала координат к кривой реагирования, Хуань - Коу - Женем предложена следующая формула для определения пьезопроводности


Слайд 9Методы интервальной обработки
 


Слайд 10Обработка гидропрослушивания в программном комплексе


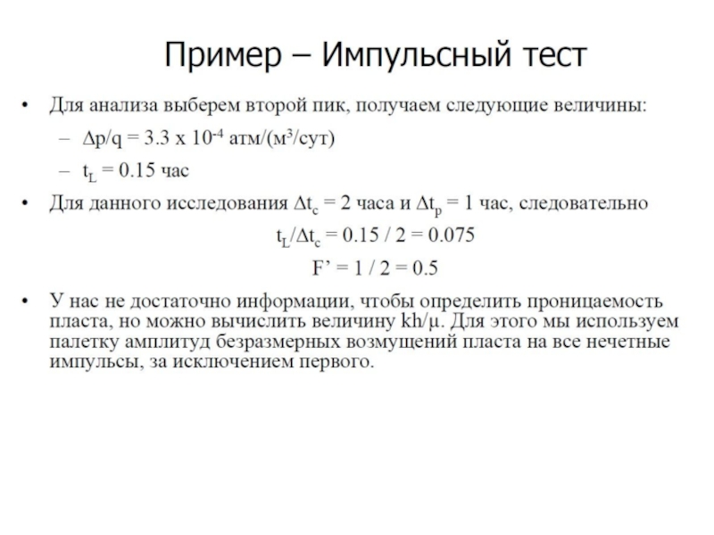
Слайд 11Импульсные ГДИС



Слайд 14Интерпретация импульсных исследований.



Слайд 18Моделирование гидропрослушивания в программных комплексах
Одной из важных задач в настоящее время

становится проектирование гидропрослушивания в нестандартных условиях (сильно неоднородный пласт, несколько взаимовлияющих скважин, влияние протяженных горизонтальных скважин и пр.). Это касается как более достоверной обработки результатов ГП, так и непосредственно проектирования исследований. Благодаря применению моделирования возможно проведение интерпретации ГП, выполненного по стандартной технологии (по схеме «одна возбуждающая и несколько реагирующих скважин») в условиях любой геометрии пласта и высокой степени его неоднородности. Однако данную задачу можно поставить и более широко. Речь идет об обосновании информативности измерений и об обработке результатов при более сложных технологиях работ (например, совместная эксплуатация нескольких скважин, последовательное изменение режима работы отдельных скважин и пр.). Это позволит существенно расширить рамки применимости технологии гидропрослушивания.

Обратная связь

Если не удалось найти и скачать презентацию, Вы можете заказать его на нашем сайте. Мы постараемся найти нужный Вам материал и отправим по электронной почте. Не стесняйтесь обращаться к нам, если у вас возникли вопросы или пожелания:

Email: Нажмите что бы посмотреть 

Что такое ThePresentation.ru?

Это сайт презентаций, докладов, проектов, шаблонов в формате PowerPoint. Мы помогаем школьникам, студентам, учителям, преподавателям хранить и обмениваться учебными материалами с другими пользователями.


Для правообладателей

Яндекс.Метрика