Экстремум функции двух переменных презентация

Содержание

Слайд 1Лектор: ОРЛИК ЛЮБОВЬ КОНСТАНТИНОВНА
Тема: Экстремум функции двух переменных


Слайд 2

Пример 1.

- полусфера





В точке - максимум, т.к. в окрестности этой точки значения функции меньше, чем в точке :


Слайд 3
Пример 2.

- параболоид






Слайд 4В точке

- минимум, т.к. в окрестности этой точки значения функции больше, чем в точке :

Слайд 5Также, как и в случае функции одной переменной для нахождения экстремума

находят критические точки.

Это точки, в которых и равны нулю. Таким образом, обращение в нуль в точке частных производных является необходимым условием существования с этой точке экстремума.


Слайд 6Следовательно, точки экстремума следует искать среди критических точек.
Однако существуют критические

точки, не являющиеся точками экстремума. Поэтому рассмотрим достаточные условия существования экстремума.

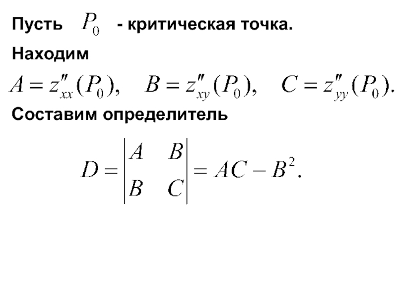
Слайд 7Пусть - критическая точка.
Находим


Составим определитель

Слайд 8Возможны случаи:
Экстремума нет
Требуется дополнительное исследование


Слайд 9Пример. Найти экстремумы функции
1) Находим и



Слайд 102) Составим систему уравнений


Слайд 11Подставим во второе уравнение

или

Получили две критические точки
и


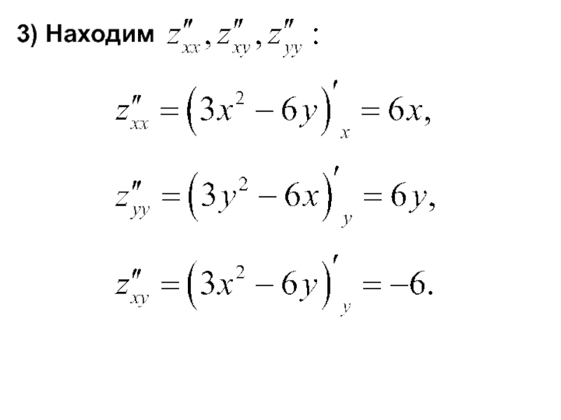
Слайд 123) Находим


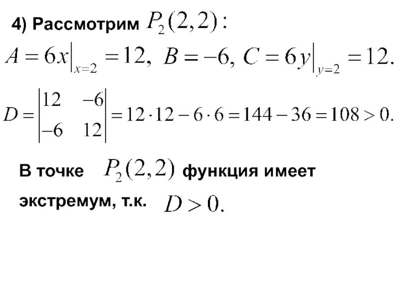
Слайд 134) Рассмотрим и

находим значения вторых производных в этой точке:

Следовательно экстремума нет.


Слайд 144) Рассмотрим
В точке

функция имеет
экстремум, т.к.

Слайд 15Чтобы выяснить, max или min в точке смотрим

на знак или

Ответ: функция имеет в точке минимум,


Слайд 161) Найти область определения функций
Самостоятельная работа №2
2) Найти частные производные первого

и второго порядка

3) где
Найти и


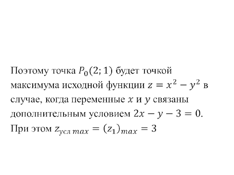
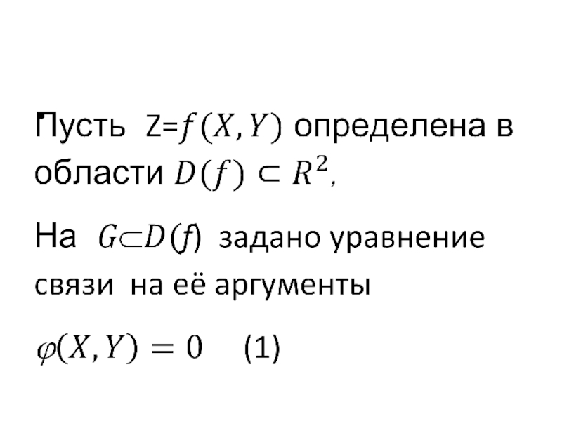
Слайд 18Условный экстремум: метод множителей Лагранжа


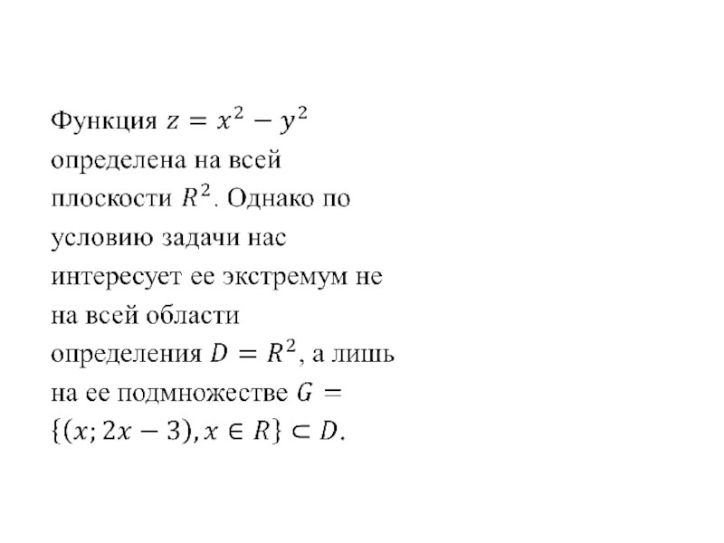
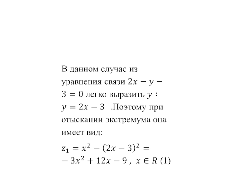
Слайд 24Пример идея: сведём уравнение ,задающее функцию двух переменных ,к функции одной переменной

с помощью уравнения связи (1)

Слайд 27cужение исходной функции -функцию исследуем на экстремум
 


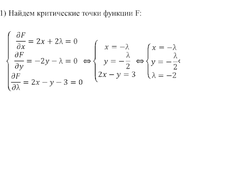
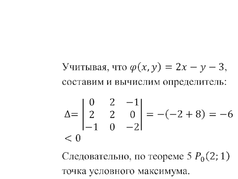
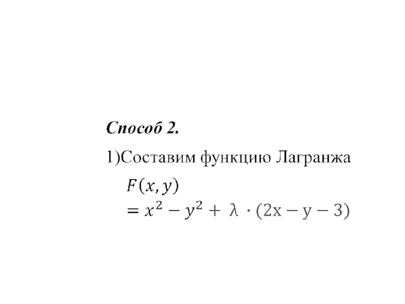
Слайд 33МЕТОД МНОЖИТЕЛЕЙ ЛАГРАНЖА


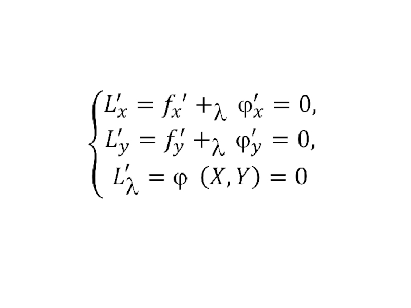
Слайд 37исключить λ,выразив из первых двух уравнений и приравняв результаты; ВЫРАЗИТЬ из первого

уравнения X,из второго –Y и подставить в третье уравнение ,которое будет зависеть только от λ

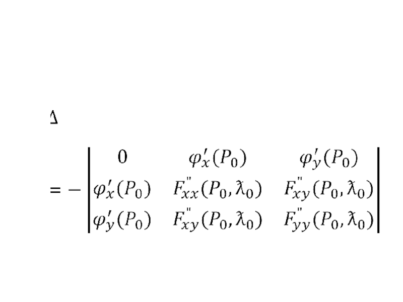
Слайд 38Составить достаточные условия экстремума


Обратная связь

Если не удалось найти и скачать презентацию, Вы можете заказать его на нашем сайте. Мы постараемся найти нужный Вам материал и отправим по электронной почте. Не стесняйтесь обращаться к нам, если у вас возникли вопросы или пожелания:

Email: Нажмите что бы посмотреть 

Что такое ThePresentation.ru?

Это сайт презентаций, докладов, проектов, шаблонов в формате PowerPoint. Мы помогаем школьникам, студентам, учителям, преподавателям хранить и обмениваться учебными материалами с другими пользователями.


Для правообладателей

Яндекс.Метрика