ЕГЭ ПО МАТЕМАТИКЕ2012 (часть 3) презентация

Слайд 1Лосева
Екатерина Анатольевна


ЕГЭ ПО МАТЕМАТИКЕ 2012 (часть 3)


Слайд 2С 3. Решите систему

(1)

(2)

Решение: ОДЗ системы . Решим первое неравенство:




Для упрощения левой части неравенства понадобится равенство:


Его нетрудно доказать, если прологарифмировать обе части основания .
Итак, имеем неравенство:




Слайд 3Решим второе неравенство:



выполним замену

Сделаем обратную замену:







Осталось найти общую часть решений этих неравенств:



Ответ:


Слайд 4С 3. Решите систему:

(1)

(2)

Решение: Решим первое неравенство. ОДЗ системы
Для решения первого неравенства немного по другому запишем первое слагаемое:






Так как обе части неравенства положительны, можно логарифмировать их по основанию 3, не меняя знака неравенства.


Слайд 5Итак, решение первого неравенства состоит из двух промежутков:



Решим второе неравенство:
Оно уже

встречалось нам в предыдущем примере. Используем результат и получим:


Теперь найдем общую часть решения:





Ответ:


Слайд 6С 3. Решите систему:

(1)

(2)

Решение: 1) ОДЗ системы неравенств определяется системой условий:






2) Решим первое неравенство системы




Слайд 73) Решим второе неравенство:
















(точка
выколота с учетом ОДЗ)
Значит решение второго неравенства- это объединение двух промежутков



Слайд 84) Осталось найти общую часть решений:





Выясним расположение точки :










Ответ:






Слайд 9С 3. Решите систему:


Решение: Найдем ОДЗ:





Решим первое неравенство. Используем равенство:

Можно сделать

замену:







Значит



Слайд 10Выполняем обратную замену:







условие:

условие:





Учитывая условие и ОДЗ Учитывая условие и ОДЗ- решения нет.

Получаем:

Слайд 11



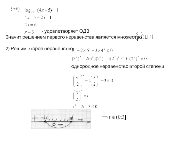
- удовлетворяет ОДЗ
Значит решением первого неравенства является множество

2) Решим второе неравенство:


однородное неравенство второй степени



Слайд 12Обратная замена:










3) Найдем общую часть решений:








Ответ:


Обратная связь

Если не удалось найти и скачать презентацию, Вы можете заказать его на нашем сайте. Мы постараемся найти нужный Вам материал и отправим по электронной почте. Не стесняйтесь обращаться к нам, если у вас возникли вопросы или пожелания:

Email: Нажмите что бы посмотреть 

Что такое ThePresentation.ru?

Это сайт презентаций, докладов, проектов, шаблонов в формате PowerPoint. Мы помогаем школьникам, студентам, учителям, преподавателям хранить и обмениваться учебными материалами с другими пользователями.


Для правообладателей

Яндекс.Метрика