Числа Каталана презентация

Содержание

Слайд 1 Исследовательская работа

Выполнена учеником
11 класса «Б»
муниципального образовательного учреждения
«Общеобразовательная гимназия №3»
г.

Архангельска
Руньковым Александром Александровичем
 
Научный руководитель:
учитель математики ВКК
муниципального образовательного учреждения «Общеобразовательная гимназия №3»
г. Архангельска,
Почетный работник общего образования РФ
Косарева Галина Николаевна

XV областная учебно-исследовательская конференция
«ЮНОСТЬ ПОМОРЬЯ»

ЧИСЛА КАТАЛАНА


Слайд 2Последовательность 1, 1, 2, 5, 14, 42, 132, 429, … в

«Энциклопедии целочисленных последовательностей», созданной американским математиком и информатиком Нилом Джеймсом Александром Слоэном, имеет номер А000108 среди других пяти тысяч последовательностей.

Слайд 3Введение
Объект исследования
Числа Каталана
Предмет исследования
Комбинаторные структуры, связанные с ними
Актуальность темы состоит в

том, что числа Каталана, являясь специальными числами натурального ряда, возникая из комбинаторных задач, порождают своим существованием целый ряд других комбинаторных проблем, требующих решения.

Слайд 4Цели и задачи
Цель работы: рассмотреть задачи, приводящие к одной и той

же числовой последовательности, и найти решение задачи Дональда Кнута про перестановки из n чисел.

Задачи работы:
1) дать различные определения чисел Каталана и установить связь между ними;
2) установить биекции между некоторыми множествами;
3) установить биекцию между правильными расстановками пар скобок и перестановками Дональда Кнута из n чисел;
4) показать ряд свойств комбинаторных структур, связанных с числами Каталана.


Слайд 5Новизна данной работы заключается в подборе, составлении и решении задач по

теме исследования, а также в том, что в известных нам источниках литературы по данной теме вопрос об установлении биекции между перестановками Дональда Кнута и правильными расстановками скобок не поднимался. Теоретическая и практическая значимость – в использовании на кружках и факультативах, для подготовки к олимпиадам.

Методы исследования:
1) поиск, анализ и синтез различных источников информации: книг, статей, Интернет-ресурсов;
2) самостоятельное решение комбинаторных задач;
3) поиск новых подходов к решению уже известных задач.


Слайд 6ЗАДАЧА ЭЙЛЕРА. ТРИАНГУЛЯЦИИ ВЫПУКЛОГО N+2 - УГОЛЬНИКА
Иными словами, сколько существует различных

способов разрезать выпуклый n+2 - угольник на треугольники непересекающимися внутри него диагоналями?

«Сколько различных триангуляций может иметь выпуклый n+2 - угольник?».


Слайд 7ЗАДАЧА ЭЙЛЕРА. ТРИАНГУЛЯЦИИ ВЫПУКЛОГО N+2 - УГОЛЬНИКА
n = 1
n = 2
n

= 3

n = 4

n = 5

Возникает последовательность из чисел:


Слайд 8ЗАДАЧА КАТАЛАНА. ВЫЧИСЛЕНИЕ ПРОИЗВЕДЕНИЙ
Рассмотрим другую алгебраическую задачу. В строку записано произведение

из букв. Требуется расставить пар круглых скобок так, чтобы внутри каждой пары скобок стояли либо две соседние буквы, либо буква и соседнее выражение в скобках, либо два соседних выражения в скобках. Например, .
Найти количество различных перестановок скобок.

((((ab)c)d)(ef))
((((ab)c)d)(ef))
((((ab)c)d)(ef))


Слайд 9ЗАДАЧА КАТАЛАНА. ВЫЧИСЛЕНИЕ ПРОИЗВЕДЕНИЙ
abc
(a(bc))
((ab)c)
abcd
(((ab)c)d)
((ab)(cd))
((a(bc))d)
(a(b(cd)))
(a((bc)d))
abcde
5 способов вида ((abcd)e)
5 способов вида (a(bcde))
2 способа

вида ((abc)(de))

2 способа вида ((ab)(cde))


Слайд 10ЗАДАЧА КАТАЛАНА. ВЫЧИСЛЕНИЕ ПРОИЗВЕДЕНИЙ
Теперь выведем общую формулу для . Произведение

в конечном счете получается как произведение произведения первых нескольких символов на некоторое произведение остальных:
. Первые q символов могут быть скомбинированы способами, последние же n + 1 – q символов - способами. Таким образом,
.


Слайд 11Итак, число различных перестановок пар скобок в произведении из n множителей,

а также различных триангуляций выпуклого n+2-угольника задаётся следующим реккурентным соотношением:

Числа вида и называют числами Каталана в честь бельгийского математика Эжена Шарля Каталана, подробно изучившего эту последовательность при решении задачи про перестановки n пар скобок.

1 1 2 5 14 42 132 429 1430 4862 16796
16796 4862 1430 429 132 42 14 5 2 1 1

Например, .


Слайд 12СВЯЗЬ МЕЖДУ ЗАДАЧАМИ ЭЙЛЕРА И КАТАЛАНА
Нельзя ли установить взаимно однозначное соответствие

или, иначе говоря, биекцию между разбиениями на треугольники и способами подсчёта произведений? Оказывается, можно! Впервые это заметил математик Фордер в 1961 году.

n = 1

n = 2

Будем записывать буквы последовательно на сторонах n+2 – угольника против часовой стрелки. Зафиксируем свободную сторону. Пусть заданы все диагонали n+2 – угольника, тогда каждой диагонали можно сопоставить пару скобок, заключающих произведение выражений на сторонах прилегающего к ней треугольника.


Слайд 13СКОБОЧНЫЕ СТРУКТУРЫ
В перестановке скобок из задачи Каталана уберём все буквы и

две крайние скобки (самую левую и самую правую). То, что получится назовём правильной скобочной структурой.
1) Количество открывающих скобок равно количеству закрывающих;
2) Ни на каком начальном участке количество закрывающих скобок не превышает количество открывающих. К примеру, скобочные структуры ( ))( или ( )((( ))))( неправильные.

(a(b(cd))) – (( ))


Слайд 14СКОБОЧНЫЕ СТРУКТУРЫ
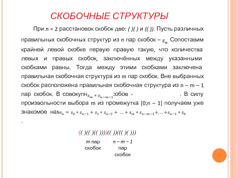
При n = 2 расстановок скобок две: ( )( )

и (( )). Пусть различных правильных скобочных структур из n пар скобок – . Сопоставим крайней левой скобке первую правую такую, что количества левых и правых скобок, заключённых между указанными скобками равны. Тогда между этими скобками заключена правильная скобочная структура из m пар скобок. Вне выбранных скобок расположена правильная скобочная структура из n – m – 1 пар скобок. В совокупности способов - . В силу произвольности выбора m из промежутка [0;n – 1] получаем уже знакомое нам реккурентное соотношение: .

(( )(( )(( ))))(( ))((( )( )))

m пар скобок

n – m – 1 пар скобок


Слайд 15Задачи, так или иначе приводящие к этому соотношению, иногда имеют явную

связь между собой. Вместо того, чтобы искать громоздкое решение задачи и получать это соотношение снова и снова, можно установить взаимно однозначное соответствие с каким-нибудь уже известным комбинаторным объектом. Зачастую в качестве второго выступают именно правильные скобочные структуры.

Слайд 16ТРЕУГОЛЬНИК КАТАЛАНА
Со знаменитым треугольником Паскаля знаком каждый школьник. Но не каждый

знает, что, если провести вертикальную черту, левее которой проходить нельзя и выписывать числа по правилу треугольника Паскаля, начиная с верхней единицы, на первых двух вертикалях возникают числа Каталана!

Сумма чисел, выделенных на рисунке синим цветом, равна числу, обведённому синим кружком: 275 + 110 + 35 + 8 + 1 = 275 + 110 + 35 + 9 = 275 + + 110 + 44 = 275 + 154 = 429, а сумма чисел, обведённых зелёным цветом равна числу, обведённому зелёным кружком: 14 + 28 + 48 + 75 = 42 + 48 + 75 = 90 + 75 = = 165.
Сопоставим открывающей скобке движение по треугольнику вниз-вправо, а закрывающей – движение вниз-влево.


Слайд 17ПУТИ ДИКА И ЗАДАЧА ПРО КАРАНДАШИ
«Имеются 12 карандашей попарно различной длины.

Сколькими способами можно уложить их в коробку в 2 слоя по 6 карандашей так, чтобы в каждом слое карандаши были упорядочены по возрастанию длины (слева направо), а каждый карандаш верхнего слоя лежал строго над карандашом нижнего слоя и был короче его?»

Для решения задачи нам понадобится ещё один комбинаторный объект, имеющий прямое отношение к числам Каталана, - путь Дика из 2n звеньев.

Назовём укладку карандашей хорошей, если она удовлетворяет условию, и плохой в противном случае и каждой хорошей укладке сопоставим путь Дика, а каждой плохой – путь Дика, пересекающий прямую

укладку карандашей и расположим их в порядке возрастания длины.

более, чем в одной точке. Для этого возьмём произвольную


Слайд 18ПУТИ ДИКА И ЗАДАЧА ПРО КАРАНДАШИ
Количество хороших и плохих путей Дика.

однозначно определяется шестью движениями вверх-вправо или шестью движениями вверх-влево, поэтому равно .
Возьмём часть плохой ломаной, концами которой являются точка пересечения ломаной с прямой
с наибольшей ординатой и точка (0;12) и отразим эту часть симметрично относительно прямой . Тогда


Если карандаш лежал в верхнем слое, то сопоставим ему движение вверх-вправо, а карандашу из нижнего слоя – движение вверх-влево. Так как карандашей в верхнем и нижнем слоях поровну (6), то верхний конец ломаной имеет координаты (0;12). На рисунке приведён пример такой ломаной.

точка (0;12) перейдёт в точку B(-2;12). Пусть новая ломаная определяется движениями вверх-вправо и движениями вверх-влево. Тогда



Слайд 19ПУТИ ДИКА И ЗАДАЧА ПРО КАРАНДАШИ
Таким образом, количество плохих ломаных однозначно

определяется 5 движениями вверх-вправо и 7 движениями «вверх-влево», поэтому количество плохих ломаных равно .
Количество хороших ломаных равно
. В силу произвольности выбора начального общего количества карандашей для 2n получаем, что хороших укладок: .
Нетрудно убедиться, что число различных путей Дика из 2n звеньев равно . Достаточно заметить, что путь Дика – это путь из верхней вершины треугольника Каталана до соответствующего числа на вертикальной черте.
Отсюда следует, что .


Слайд 20ПЕРЕСТАНОВКИ ДОНАЛЬДА КНУТА
«Сколькими способами можно так переставить n натуральных чисел, чтобы

никакие три из чисел полученной последовательности не шли в порядке возрастания?»

В связи с этим возникает гипотеза: число различных перестановок Дональда Кнута равняется .


Слайд 21ПЕРЕСТАНОВКИ ДОНАЛЬДА КНУТА
Гипотеза
Назовём перестановку правильной, если она удовлетворяет условию. Тогда каждой

правильной перестановке можно взаимно однозначно сопоставить правильную скобочную структуру.

Слайд 22ПЕРЕСТАНОВКИ ДОНАЛЬДА КНУТА
Правило №1
Первому числу сопоставим пару из крайней левой открывающей

скобки и крайней правой закрывающей скобки. Например, в перестановке 213 числу 2 сопоставим скобки
Следующему после него числу сопоставим:
1) подряд идущие закрывающую и открывающую скобки, если это число больше предыдущего;
2) подряд идущие открывающую и закрывающую, если это число меньше предыдущего более, чем на 1;
3) открывающую и закрывающую, если это число меньше предыдущего на 1, причём закрывающую ставим перед закрывающей скобкой предыдущего числа.

Слайд 23ПЕРЕСТАНОВКИ ДОНАЛЬДА КНУТА
По правилу 1:
При n = 1 очевидно:

.
Для n = 2 получаем две правильные скобочные структуры: и для перестановок 21 и 12 соответственно.
Для n = 3 инъекция показана на рисунке.

Слайд 24ЧАСТНЫЕ СЛУЧАИ
Как показано выше перестановкам 12 и 21 соответствуют структуры

и .
В зависимости от того на какое место вставляем 3 в перестановки 12 и 21 сопоставим ей пару скобок следующим образом: если 3 в перестановке стоит
1) на 1 месте, то сопоставляем ей крайнюю левую и крайнюю правую скобки

Слайд 25ЧАСТНЫЕ СЛУЧАИ
2) не на 1 месте, то сопоставляем ей подряд идущие

закрывающую и открывающую скобки и вставляем их в соответствующую скобочную структуру непосредственно после открывающей скобки предыдущего числа

Слайд 26ЧАСТНЫЕ СЛУЧАИ
Из полученных скобочных структур из трёх пар скобок получим расстановки

скобок, которые сопоставим перестановкам Кнута из четырёх элементов, по тому же правилу, вставляя 4 в перестановки 321, 312, 231, 132 и 213.
Если 4 в перестановке стоит
1) на 1 месте, то сопоставляем ей крайнюю левую и крайнюю правую скобки


Если же после 4 в перестановке стоит не 3, то внутри пары уже поставленных скобок ставим соответствующую скобочную структуру, предварительно изменив её:


Слайд 27ЧАСТНЫЕ СЛУЧАИ
а) перемещением закрывающей скобки из пары скобок, сопоставляемой первому числу,

в место непосредственно перед первой встретившейся закрывающей скобкой в случае, если после этого первого числа идёт число, не меньшее его на 1

б) в случае, если после первого числа подряд идут числа, вместе с ним образующие в том же порядке убывающую арифметическую прогрессию с разностью 1, перемещением нескольких подряд идущих закрывающих скобок из пар скобок, сопоставляемых этим числам, в место непосредственно перед первой встретившейся закрывающей скобкой



Слайд 28ЧАСТНЫЕ СЛУЧАИ
2) не на 1 месте, то также сопоставляем ей подряд

идущие закрывающую и открывающую скобки и вставляем их в соответствующую скобочную структуру непосредственно после открывающей скобки предыдущего числа




Слайд 29ЧАСТНЫЕ СЛУЧАИ




N = 5


Слайд 31Правило №2 для общего случая
Перестановкам 12 и 21 соответствуют структуры (

)( ) и (( )). Пусть задана инъекция для n – 1. Тогда получим расстановку n пар скобок, которая сопоставляется перестановке Дональда Кнута из n чисел, из заданной расстановки n – 1 пар скобок, которая сопоставляется перестановке Дональда Кнута из n – 1 чисел, вставляя пару скобок, сопоставляемую числу n следующим образом: если n в перестановке стоит:
1) на 1 месте, то также сопоставляем ей крайнюю левую и крайнюю правую скобки. Далее, если после n в перестановке стоит n – 1, то внутри пары уже поставленных скобок ставим соответствующую скобочную структуру из n – 1 пар скобок, не меняя её.
Если же после n в перестановке стоит не n – 1, то внутри пары уже поставленных скобок ставим соответствующую скобочную структуру, предварительно изменив её:

Слайд 32Правило №2 для общего случая

а) перемещением закрывающей

скобки из пары скобок, сопоставляемой первому числу, в место непосредственно перед первой встретившейся закрывающей скобкой в случае, если после этого первого числа идёт число, не меньшее его на 1.
б) в случае, если после первого числа подряд идут числа, вместе с ним образующие в том же порядке убывающую арифметическую прогрессию с разностью 1, перемещением нескольких подряд идущих закрывающих скобок из пар скобок, сопоставляемых этим числам, в место непосредственно перед первой встретившейся закрывающей скобкой.
2) не на 1 месте, то также сопоставляем ей подряд идущие закрывающую и открывающую скобки и вставляем их в соответствующую скобочную структуру непосредственно после открывающей скобки предыдущего числа.


Слайд 33«Ответ от задачи не зависит!»
(Эйлер, Каталан и др.)


Слайд 34Заключение
Итак, числовая последовательность Каталана интересна прежде всего тем, что появляется очень

часто, самым неожиданным образом во многих задачах из различных областей математики и преимущественно при решении комбинаторных проблем.
В ходе исследования было дано несколько определений чисел Каталана различными способами, рассмотрены их взаимосвязи.
Нами было подобрано, самостоятельно составлено и решено большое количество комбинаторных задач, в которых обнаруживаются числа Каталана и их свойства. Некоторые из задач приведены к общему случаю.
В данной работе мы показали ряд свойств комбинаторных структур, связанных с числами Каталана, сформулировали правило для построении инъекции перестановок Дональда Кнута в правильные скобочные структуры для n.
Таким образом, цель работы достигнута. Анализируя различные источники литературы, мы пришли к выводу, что числа Каталана актуальны и очень популярны в современной математике. Они часто встречаются на математических олимпиадах. Хочется отметить, что данная тема требует очень серьезного внимания и является не до конца изученной, несмотря на большое количество публикаций. Мы видим перспективы дальнейшего исследования в данной области в доказательстве достаточного условия биекции для перестановок Кнута при n, а также в выявлении новых комбинаторных объектов и их свойств, связанных с замечательной последовательностью Каталана.

Слайд 35Библиографический список
1. Виленкин Н. Я., Виленкин А. Н., Виленкин П.

А. Комбинаторика. – М.: ФИМА, МЦНМО, 2010. – 400 с.
2. Гарднер М. Числа Каталана. // Квант. 1978. - №7. – с. 20-26.
3. Деза Е. И. Специальные числа натурального ряда: Учебное пособие. – М.: Книжный дом «ЛИБРОКОМ», 2011. – 240 с.
4. Спивак А. Числа Каталана. // Квант. 2004. - №3. – с. 2-10.
5. Попов И. Н. Совершенные и дружественные числа: Учебное пособие. – Архангельск: Поморский университет, 2005. – 153 с.
6. Прасолов В. В. Задачи по алгебре, арифметике и анализу: Учебное пособие. - М.: МЦНМО, 2007. – 608 с.
7. Энциклопедия для детей. Т. 11. Математика/ Гл. ред. М. Аксенова. – М.: Аванта +, 2007. – 688 с.
8. Электронная энциклопедия «Большая энциклопедия Кирилла и Мефодия 2007».
9. http://www.mk.ru/msu/ - официальный сайт олимпиады МГУ «Покори Воробьёвы горы» (дата посещения - 02.12.2011).
10. http://mat.1september.ru/ - Издательский дом «Первое сентября». Учебно-методическая газета «Математика» (дата посещения - 23.12.2011).
11. http://www.research.com/ - «Он-лайн энциклопедия целочисленных последовательностей» Н. Д. А. Слоэн (дата посещения - 11.11.2011).
12. http://ru.wikipedia.org/ - Свободная энциклопедия «Википедия» (дата посещения - 21.01.2012).


Слайд 36Спасибо за внимание!


Обратная связь

Если не удалось найти и скачать презентацию, Вы можете заказать его на нашем сайте. Мы постараемся найти нужный Вам материал и отправим по электронной почте. Не стесняйтесь обращаться к нам, если у вас возникли вопросы или пожелания:

Email: Нажмите что бы посмотреть 

Что такое ThePresentation.ru?

Это сайт презентаций, докладов, проектов, шаблонов в формате PowerPoint. Мы помогаем школьникам, студентам, учителям, преподавателям хранить и обмениваться учебными материалами с другими пользователями.


Для правообладателей

Яндекс.Метрика