Байланыс жүйелерін модельдеу және құру негіздері презентация

Слайд 1ҚАРАҒАНДЫ МЕМЛЕКЕТТІК ТЕХНИКАЛЫҚ УНИВЕРСИТЕТІ ЭНЕРГЕТИКА, АВТОМАТИКА ЖӘНЕ ТЕЛЕБАЙЛАНЫС ФАКУЛЬТЕТІ БАЙЛАНЫС ЖҮЙЕСІНІҢ ТЕХНОЛОГИЯСЫ
Байланыс жүйелерін

модельдеу және құру негіздері


Слайд 2Әдебиеттер
Основы организации сетей Вито Амати
Справочник молодого связиста
Основы построения тел-х систем и

сетей
Цифровая связь Бернард Скляр


Слайд 3Анықтамалар және терминдер


Слайд 4Әртүрлі желілердің құрылымы


Слайд 5Электрлік байланыс желілерінің түрлері
Жіберілетін ақпараттардың түрлері бойынша
Категориялары
Территория бойынша
Каналдарды ұйымдастыру
Қызмет көрсетуде пайдалануы
Хабарламаны

жеткізу әдісі бойынша
Қызмет интеграция деңгейі
Жіберілген сигналдың түрі
Мобильді абоненттері
Номерлеу коды
Желі құрылымы бойынша

Слайд 6Желілердің түрлері
Территория бойынша жергілікті, аймақтық, халықаралық, регионды, магистралды болады
Тиісті қасиеті бойынша

мемлекеттік, жеке тұлға, АҚ, ұйым немесе жеке мекеме желісі болады
Канал ұйымдастыру бойынша біріншілік, екіншілік болады
Пайдаланылуы бойынша телекоммуникациялық және инфокоммуникациялық болады
Хабарламаларды жеткізу әдісі бойынша каналдар коммутациясы және хабарламалар немесе пакеттер коммутациясы


Слайд 7Желілердің түрлері
Қызмет интеграция деңгейі бойынша моносервистік, орташа интеграциялы, мультисервисті болады
Сигналдар формасы

бойынша аналогты, цифрлік болады
Өткізу ортасы бойынша сымдық, радиожелі немесе аралас болады



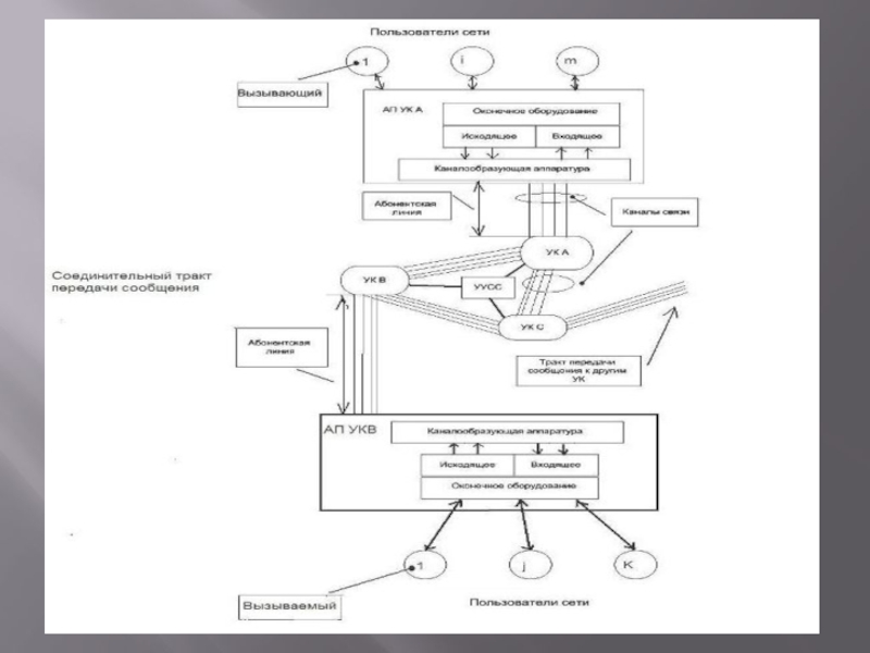
Слайд 8Телекоммуникациялық жүйенің құрылымы


Слайд 9Электр байланыс түрлері, телефондық байланыс


Слайд 10Активті оптикалық желі


Слайд 11Пассивті оптикалық желі


Слайд 12Байланысты қамтамасыз ету құралдары
В настоящее время реализуются модульные архитектуры оптических систем

доступа: - FTTR (Fiber To The Remote) - использование волоконно-оптического кабеля для подсоединения выносного сетевого модуля (блока) (NU); - FТС (Fiber To The Curb) - использование волоконно-оптического кабеля до распределительного шкафа, откуда производится подключение к существующей инфраструктуре на медных кабелях; - FTTH (Fiber To The Home) - волоконно-оптический кабель доводится непосредственно до квартиры абонента (NT и ТЕ); - HFC (Hybrid Fiber Coax) - гибридные волоконно-коаксиальные сети.


Слайд 13БЖ негізгі принциптері
Доступ через радиочастоты может осуществляться одним из следующих типов

доступа; - FDMA - частотное мультиплексирование (отведенная выходному радиоканалу полоса частот делится на несколько диапазонов, предоставляемых входным информационным сигналам; входные сигналы накладываются на разные несущие частоты и поэтому в частотной области практически не перекрываются). - TDMA - временное мультиплексирование (вся пропускная способность выходного радиоканала предоставляется в течении фиксированных интервалов времени каждому входному каналу). - CDMA - множественный доступ с разделением кодов( сообщения от абонентов шифруются и передаются одновременно ). - FDMA/DBA - частотное мультиплексирование с динамическим разделением частотного диапазона:

Слайд 14Желіні құру негізі
В SDH предусмотрена передача данных со следующими градациями скорости:

·    STM-1: 155Мбит/с; ·    STM-4: 622 Мбит/с; ·    STM-16: 2,5Гбит/с; ·    STM-64: 10Гбит/с. сжатие речевых сигналов для передачи на скоростях от 64кбит/с до 4,8кбит/с;
увеличение длины абонентской линии до 20 - 30 км за счет использования специального линейного кодирования и ретрансляторов линейных сигналов;
контроль исправности абонентских терминалов;
преобразование видов модуляции ИКМ-АДИКМ;
подключение компьютерных сетей.


Слайд 15SDH технология негізіндегі транспорттық желінің архитектурасы


Слайд 16Жалпы сипаттамалар


Обратная связь

Если не удалось найти и скачать презентацию, Вы можете заказать его на нашем сайте. Мы постараемся найти нужный Вам материал и отправим по электронной почте. Не стесняйтесь обращаться к нам, если у вас возникли вопросы или пожелания:

Email: Нажмите что бы посмотреть 

Что такое ThePresentation.ru?

Это сайт презентаций, докладов, проектов, шаблонов в формате PowerPoint. Мы помогаем школьникам, студентам, учителям, преподавателям хранить и обмениваться учебными материалами с другими пользователями.


Для правообладателей

Яндекс.Метрика