Аналоговые перемножетели напряжений презентация

Содержание

Слайд 1Аналоговые перемножители напряжений
Студент: Зайцева М.А.
Группа: Фт-350005


Слайд 2Устройство и принцип действия
Аналоговым перемножителем напряжений называют интегральные микросхемы, предназначенные для

выполнения операции перемножения двух сигналов и выдачи результата перемножения в форме напряжения
, где - масштабирующее

напряжение.
Четырехквадрантный перемножитель: входные и выходные сигналы могут быть положительными и отрицательными, при этом их полярности согласованы
Двухквадрантный перемножитель: выходной сигнал изменяет полярность при изменении только одного входного сигнала
Одноквадрантный перемножитель: все сигналы могут быть только однополярными.

Слайд 3Передаточные характеристики перемножителя напряжений


Слайд 4В реальном перемножителе для оценки выходного напряжения обычно пользуются формулой :



Где - постоянный коэффициент передачи умножителя,
- коэффициенты, определяющие смещение, зависящее от уровня входных сигналов,
- смещение нулевого уровня


Слайд 5Базовая схема перемножителя с переменной крутизной и его упрощенная схема


Слайд 6Выходное напряжение дифференциального каскада:



где – сопротивление нагрузки.
При достаточно большом ток эмиттера транзистора Т3 определяется по формуле:

Уравнение Эберса-Молла:

Если , то , откуда крутизна
транзистора :



Тогда выходное напряжение перемножителя:



– коэффициент передачи перемножителя


Слайд 7Недостатки приведенной базовой схемы перемножителя
Входной дифференциальный каскад имеет симметричный выход, не

позволяющий применять заземленную нагрузку
Преобразователь может быть только двухквадрантным
Нелинейность, даже при очень малом уровне напряжения

Слайд 8Схема четырехквадрантного перемножителя напряжений и преобразователь симметричного сигнала в несимметричный


Слайд 9
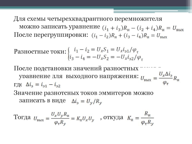
Для схемы четырехквадрантного перемножителя можно записать уравнение:
После перегруппировки:

Разностные токи:

После подстановки

значений разностных токов в уравнение для выходного напряжения:
где
Значение разнотсных токов эммитеров можно записать в виде

Тогда , откуда

Слайд 10Схема входного логарифмического преобразователя напряжения для перемножителя напряжений
Уравнение, связывающее напряжение на

входе и выходе :


Откуда напряжение на выходе логарифмического преобразователя:



Слайд 11Основные параметры перемножителей и напряжений
Абсолютная погрешность перемножения:

Относительная погрешность перемножения:

Нелинейность перемножения
Напряжение смещения

нулевого уровня
Входные токи перемножителя
Полоса пропускания при малом уровне сигнала на одном из входов и постоянном напряжении – на другом
Максимальное значение выходного напряжения
Максимальный выходной ток

Слайд 12Погрешность перемножения
Погрешность перемножения зависит от всех частных погрешностей:
Погрешность, вызванная смещением нулевого

уровня
Погрешность пролезания сигналов
Погрешность масштабирующего коэффициента
Погрешность нелинейности характеристики перемножения


Слайд 13Классификация и типы перемножителей
По принципу действия: логарифмические, с широтно-импульсной модуляцией, с

переменной крутизной
По погрешности перемножения: перемножители малой(балансные модуляторы), средней и высокой точности


Слайд 14Применение перемножителей
Различные электронные устройства
Входят составной частью в специализированные микросхемы и узлы
Вычисление

активной и реактивной мощностей
Определение фазового сдвига двух напряжений
Деление частоты сигналов
др

Слайд 15Если сигналы гармонические

и с разной частотой:

то в результате перемножения на выходе образуется два сигнала:

Если на оба входа подать один и тот же сигнал:
то выходное напряжение перемножителя:

Обратная связь

Если не удалось найти и скачать презентацию, Вы можете заказать его на нашем сайте. Мы постараемся найти нужный Вам материал и отправим по электронной почте. Не стесняйтесь обращаться к нам, если у вас возникли вопросы или пожелания:

Email: Нажмите что бы посмотреть 

Что такое ThePresentation.ru?

Это сайт презентаций, докладов, проектов, шаблонов в формате PowerPoint. Мы помогаем школьникам, студентам, учителям, преподавателям хранить и обмениваться учебными материалами с другими пользователями.


Для правообладателей

Яндекс.Метрика