Анализ процессов в электромеханических системах классическим методом презентация

Содержание

Слайд 1Анализ процессов в электромеханических системах классическим методом


Слайд 2Три метода
Решение систем дифференциальных уравнений и соответственно анализ процессов

в электромеханических системах осуществляют с использованием трех методов:
Классический метод;
Операторный метод;
Метод переменных состояний.

Слайд 3Решения системы дифференциальных уравнений на примере RLC-цепи
Схема RLC-цепи при подключении к

источнику постоянного напряжения имеет следующий вид:


Слайд 4 Составим Систему Дифференциальных Уравнений, описывающую процессы в данной цепи.


Слайд 5 Представим СДУ в нормальной форме Коши:


Слайд 6Запишем СДУ в матричной форме:


Слайд 7где

- матрица


коэффициентов перед переменными состояния цепи

Слайд 8 -

вектор свободных членов

СДУ;

- Вектор переменных

состояний

Слайд 9Определение корней СДУ
Запишем однородную СДУ в виде:


Слайд 10Составим характеристическое уравнение





введем обозначения



Слайд 11Тогда характеристическое уравнение можно записать в виде:


Решение этого уравнения имеет

следующий вид



Слайд 12Предположим, что корни характеристического уравнения действительные и разные:


Отметим,

что для устойчивости динамической системы необходимо, чтобы действительные части корней характеристического уравнения были отрицательными.

Слайд 13Найдем собственные вектора для каждого собственного значения матрицы A.
Для значения λ1

= −a алгебраическая система уравнений будет выглядеть следующим образом:


Слайд 14или




Примем значение h1λ1=1 и определим h2 λ1 из второго уравнения системы:







Слайд 15 Собственный вектор для первого собственного значения матри- цыA:




Аналогично будет находиться собственный вектор

и для второго
собственного значения матрицы A:










Слайд 16



Общее решение однородной СДУ x0 (t) запишется в виде:


или


Слайд 17



Можно записать отдельно выражения для каждой неизвестной временной функции:

И



Слайд 18Предположим, что корни характеристического уравнения ком- плексно сопряженные:


В этом случае собственный вектор

ищется только для одного из этих значений.
Найдем собственный вектор для
λ1 = −α + jβ :

Слайд 19



Принимаем h1λ1 =1 и находим h2λ1 из второго уравнения системы:


Слайд 20Общее решение однородной СДУ в этом случае запишется в виде:


Слайд 21Запишем каждую компоненту общего решения отдельно:


Слайд 22Найдем составляющие общего решения однородной СДУ.
По формуле Эйлера для комплексных чисел:


Слайд 23тогда



Для разделения вещественной и мнимой частей второй составляющей h2λ1 собственного вектора

домножим числитель и знаменатель h2λ1 на число, комплексно сопряженное знаменателю
h2 λ1 :

Слайд 24

Учитывая формулу умножения комплексно сопряженных чисел друг на друга, запишем:


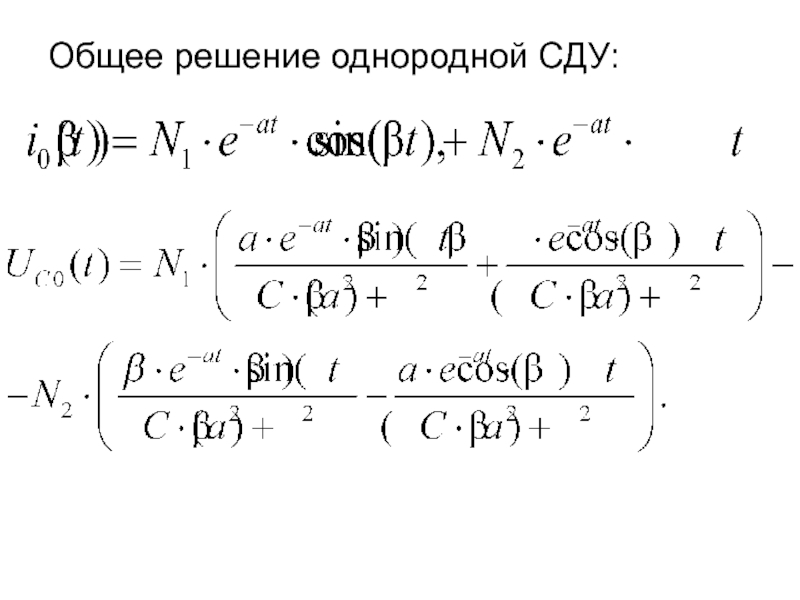
Слайд 26Общее решение однородной СДУ:



Слайд 27Вывод
Сравнивая результаты общего решения однородной СДУ при действительных и

комплексно сопряженных корнях, можно отметить, что в первом случае переходные процессы в ЭМС имеют апериодический характер, а во втором случае – затухающий колебательный.

Слайд 28Частное решение СДУ
Найдем частное решение неоднородной СДУ при подстановке в исходную

СДУ значения t = ∞ :

Слайд 29Найдем решение этой СЛАУ методом Крамера.


Слайд 30Тогда получим
Полученное частное решение неоднородной СДУ легко объясняется физически – конденсатор

заряжается до напряжения источника питания E, а ток в цепи после окончания переходного процесса становится
равным нулю, так как при работе на постоянном токе конденсатор представляет собой разрыв цепи.

Слайд 31Этапа определения постоянных интегрирования
Нахождение постоянных интегрирования осуществляют путем подстановки в общее

решение неоднородной СДУ значения t = 0 и последующего решения получившейся СЛАУ.
Решим задачу Коши для обоих случаев собственных значений матрицы A – действительных и комплексно сопряженных

Слайд 32Действительные отрица- тельные корни
Найдем постоянные интегрирования при действительных отрицательных собственных значениях

матрицы A:
λ1 = −a, λ2 = −b .
Общее решение неоднородной СДУ в этом случае имеет вид

Слайд 34 При t = 0 и нулевых начальных условиях, то есть

i (0) = 0, UC (0) =0 . Запишем получившуюся СЛАУ:

Слайд 35Перенесем свободные члены:






Решим эту СЛАУ методом Крамера:


Слайд 37тогда



Запишем компоненты общего решения неоднородной СДУ:
- для тока


Слайд 38для напряжения на емкости


Слайд 39Комплексные сопряженные корни
Определим постоянные интегрирования при комплексно сопряженных корнях характеристического уравнения:


λ1,2 = −α ± jβ.
Общее решение неоднородной СДУ имеет в этом случае следующий вид:

Слайд 40Общее решение неоднородной СДУ


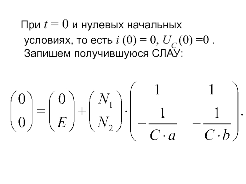
Слайд 41При t = 0 и нулевых начальных условиях, то есть i

(0) = 0, UC (0) =0 . Запишем получившуюся СЛАУ




Перенесем свободные члены, а также учтем, что h1λ1 = 1 и Re(h1λ 1 ) = 1 , Jm(h1λ1 ) = 0, тогда получим систему линейных дифференциальных уравнений в виде:


Слайд 42

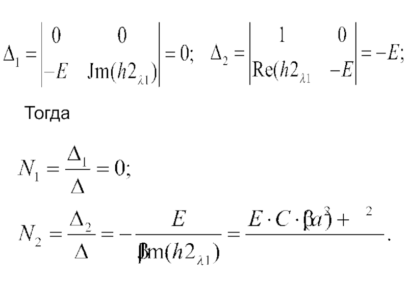
Решим эту СЛАУ методом Крамера:





Слайд 43
Тогда





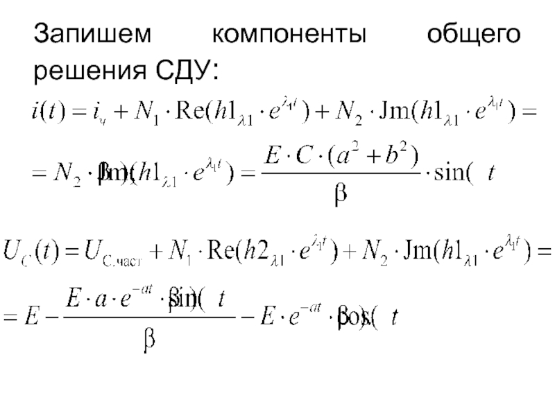
Слайд 44Запишем компоненты общего решения СДУ:





Обратная связь

Если не удалось найти и скачать презентацию, Вы можете заказать его на нашем сайте. Мы постараемся найти нужный Вам материал и отправим по электронной почте. Не стесняйтесь обращаться к нам, если у вас возникли вопросы или пожелания:

Email: Нажмите что бы посмотреть 

Что такое ThePresentation.ru?

Это сайт презентаций, докладов, проектов, шаблонов в формате PowerPoint. Мы помогаем школьникам, студентам, учителям, преподавателям хранить и обмениваться учебными материалами с другими пользователями.


Для правообладателей

Яндекс.Метрика