Область определения функции. презентация

Содержание

Слайд 1Область определения функции.


Слайд 2Определение функции
Функцией называется зависимость одной переменной от другой, при котором каждому

значению независимой переменной соответствует единственное значение зависимой переменной.
Обозначают: у= f(x)


Слайд 3Задание: Являются ли изображенные на рисунках линии графиками некоторых функций?
Рис.1

у



х

Рис.2 у





х


Слайд 4Задание: Являются ли изображенные на рисунках линии графиками некоторых функций?
Рис.3

у



х

Рис.4 у





х


Слайд 5Область определения функции
Областью определения функции называется множество всех значений независимой переменной

х, т.е. аргумента.


Слайд 6
Задание: найти область определения функции по ее графику
1)

2)

3)

4)












у
х



-1
0


Слайд 7
Задание: найти область определения функции по ее графику
1)

2)

3)

4)











у
х


2
0


Слайд 8
Задание: найти область определения функции по ее графику
1)

2)

3)

4)












у
х


2
-1
0


Слайд 9УСЛОВИЯ СУЩЕСТВОВАНИЯ ФУНКЦИИ


Слайд 10

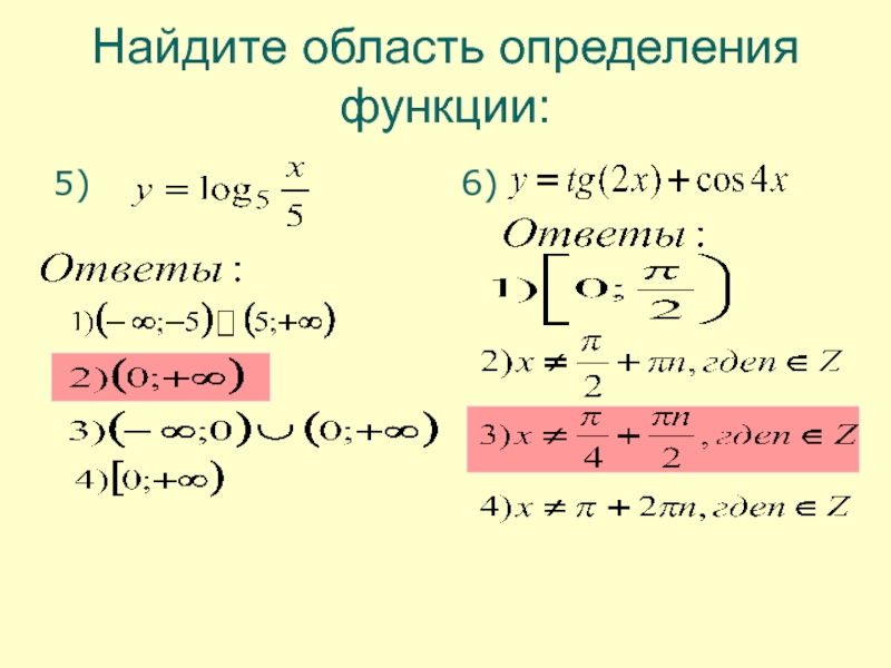
Найдите область определения функции:
1)
2)


Слайд 11

Найдите область определения функции:
3)
4)


Слайд 12

Найдите область определения функции:
5)
6)


Слайд 13ВЫ ВЕЛИКОЛЕПНО
СПРАВИЛИСЬ С ПРЕДЛОЖЕННЫМ
ЗАДАНИЕМ
И ПОКОРИЛИ МАЛЕНЬКИЙ
МАТЕМАТИЧЕСКИЙ ЭВЕРЕСТ


Слайд 14УСЛОВИЯ СУЩЕСТВОВАНИЯ ФУНКЦИИ


Слайд 15Найти область определения функции (I группа)
1)

1)
2)

3)

4)

Слайд 16Найти область определения функции (I группа)
2)

1)
2)

3)

4)


функция не определена;


Слайд 17Найти область определения функции (I группа)
3)

1)
2)

3)

4)




Слайд 18Найти область определения функции (I группа)
4)

1)
2)

3)

4)





Слайд 19Найти область определения функции (I группа)
5)

1)
2)

3)

4)







Слайд 20Найти область определения функции (I группа)
6)

1)
2)

3)

4)







Слайд 21Образец таблицы заполнения ответов


Слайд 22Задания II и III группам: Найти область определения функции.
1.
2.
3.
4.
5.


Слайд 23Самостоятельная работа по теме «Область определения функции» (II группа)


Слайд 24Самостоятельная работа по теме «Область определения функции» (II группа)


Слайд 25Обучающая самостоятельная работа (III группа)


Слайд 26
Найти область определения функции (I группа)
1)

1)
2)

3)

4)

Слайд 27
Найти область определения функции (I группа)
2)

1)
2)

3)

4)


функция не определена;


Слайд 28
Найти область определения функции (I группа)
3)

1)
2)

3)

4)




Слайд 29
Найти область определения функции (I группа)
4)

1)
2)

3)

4)





Слайд 30
Найти область определения функции (I группа)
5)

1)
2)

3)

4)







Слайд 31
Найти область определения функции (I группа)
6)

1)
2)

3)

4)







Слайд 32I группа. Найти область определения функции:


Слайд 33Решения заданий обучающей самостоятельной работы по теме «Область определения функции» (III

группа)

1)


1)

2)

3)

4)






Решение:

Ответ:№3



Слайд 34Решения заданий обучающей самостоятельной работы по теме «Область определения функции» (III

группа)

2)


1)

2)


3)

4)






Решение:

Ответ:№4



Слайд 35

Решения заданий обучающей самостоятельной работы по теме «Область определения функции» (III

группа)

3)


1)

2)


3)

4)






Решение:

Ответ:№4






Слайд 36
Решения заданий обучающей самостоятельной работы по теме «Область определения функции» (III

группа)

4)


1)

2)


3)

4)






Решение:

Ответ:№4






Слайд 37Решения заданий обучающей самостоятельной работы по теме «Область определения функции» (III

группа)

5)


1)

2)


3)

4)






Решение:

Ответ:№3






Слайд 38СПАСИБО ЗА ВНИМАНИЕ !


Обратная связь

Если не удалось найти и скачать презентацию, Вы можете заказать его на нашем сайте. Мы постараемся найти нужный Вам материал и отправим по электронной почте. Не стесняйтесь обращаться к нам, если у вас возникли вопросы или пожелания:

Email: Нажмите что бы посмотреть 

Что такое ThePresentation.ru?

Это сайт презентаций, докладов, проектов, шаблонов в формате PowerPoint. Мы помогаем школьникам, студентам, учителям, преподавателям хранить и обмениваться учебными материалами с другими пользователями.


Для правообладателей

Яндекс.Метрика