§ 17. Исследование поведения функции презентация

Слайд 1Опр. 13. Функция y = f( x ) называется
Пример невозрастающей функции
x1

< x2 < x3

f(x1)= f(x2) > f(x3)


§ 17. Исследование поведения функции

Аналитические признаки монотонности функции

а) возрастающей на (a,b), если ∀x1, x2∈(a,b) при x1< x2 f(x1)

b) убывающей на (a,b), если ∀x1, x2∈(a,b) при x1< x2 f(x1)>f(x2);

c) невозрастающей на (a,b), если ∀x1, x2∈(a,b) при x1< x2 f(x1)≥f(x2);

d) неубывающей на (a,b), если ∀x1, x2∈(a,b) при x1< x2 f(x1)≤f(x2).


Слайд 2Теорема 17.1. (Достаточное условие строгой монотонности)
Пусть y=f(x) непрерывна на [a,b] и

дифференцируема на (a,b),
тогда если
а) f '(x) >0 на (a,b), то f(x) возрастает на (a,b);
b) f '(x) <0 на (a,b), то f(x) убывает на (a,b).

Замечание. Обратное утверждение (необходимость) не верно.
Контр пример: функция может быть возрастающей на (a,b) ,
а ее производная удовлетворяет нестрогому неравенству f '(x) ≥0 .

y=x3 y '=3x2 y‘(0)=0

Пример


Слайд 3Опр. 14 . Говорят, что f '(x) меняет знак в точке

x0 , если существует
окрестность точки x0: (x0 - δ, x0 + δ), в которой при x < x0 f '(x) сохраняет один знак, а при x > x0 – противоположный.

Опр. 16. Точки, в которых f '(x) =0 или не существует, называются
критическими точками.

Возможные варианты критических точек

нет экстр.


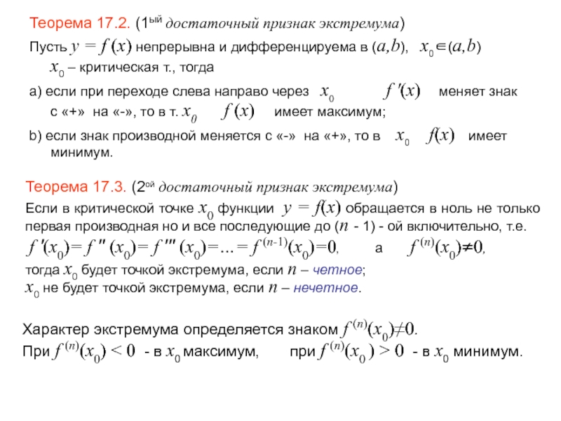
Слайд 4Теорема 17.3. (2ой достаточный признак экстремума)
Если в критической точке x0 функции

y = f(x) обращается в ноль не только первая производная но и все последующие до (n - 1) - ой включительно, т.е.
f '(x0)= f '' (x0)= f ''' (x0)=…= f (n-1)(x0)=0, а f (n)(x0)≠0,
тогда x0 будет точкой экстремума, если n – четное; x0 не будет точкой экстремума, если n – нечетное.


Характер экстремума определяется знаком f (n)(x0)≠0.
При f (n)(x0) < 0 - в x0 максимум, при f (n)(x0 ) > 0 - в x0 минимум.

Теорема 17.2. (1ый достаточный признак экстремума)
Пусть y = f (x) непрерывна и дифференцируема в (a,b), x0∈(a,b) x0 – критическая т., тогда
а) если при переходе слева направо через x0 f '(x) меняет знак с «+» на «-», то в т. x0 f (x) имеет максимум;
b) если знак производной меняется с «-» на «+», то в x0 f(x) имеет минимум.


Слайд 5Отыскание наибольшего и наименьшего значения функции на [a, b]
Вспомним:
Если ∀

x ∈ [a, b] выполняется неравенство f ( x ) ≤ f ( x0 ), то говорят, функция y = f ( x ) имеет в точке x0 глобальный максимум
Если ∀ x ∈ [a, b] f ( x ) ≥ f ( x0 ), то в точке x0 глобальный минимум

План
Найти критические точки xi ( f ' (xi)=0 )
Вычислить f ( xi ), f ( a ), f ( b )
Сравнить.


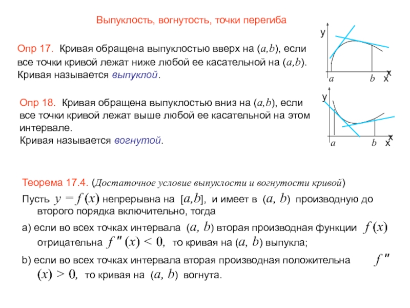
Слайд 6Теорема 17.4. (Достаточное условие выпуклости и вогнутости кривой)
Пусть y = f

(x) непрерывна на [a,b], и имеет в (a, b) производную до второго порядка включительно, тогда
а) если во всех точках интервала (a, b) вторая производная функции f (x) отрицательна f '' (x) < 0, то кривая на (a, b) выпукла;
b) если во всех точках интервала вторая производная положительна f '' (x) > 0, то кривая на (a, b) вогнута.

Выпуклость, вогнутость, точки перегиба

Опр 17. Кривая обращена выпуклостью вверх на (a,b), если
все точки кривой лежат ниже любой ее касательной на (a,b).
Кривая называется выпуклой.

Опр 18. Кривая обращена выпуклостью вниз на (a,b), если
все точки кривой лежат выше любой ее касательной на этом интервале.
Кривая называется вогнутой.


Слайд 7Теорема 17.5. (Достаточное условие точки перегиба)
Пусть в точке x0 выполнены необходимые

условия точки перегиба и пусть при переходе через эту точку f '' (x) меняет знак, тогда точка x0 является точкой перегиба.

Опр 19. Точка (x0;y0), лежащая на кривой f(x) называется точкой перегиба функции y=f(x), если существует окрестность точки x0 такая, что при x< x0 кривая лежит по одну сторону касательной, при x > x0 - по другую сторону касательной.

Без доказательства


Обратная связь

Если не удалось найти и скачать презентацию, Вы можете заказать его на нашем сайте. Мы постараемся найти нужный Вам материал и отправим по электронной почте. Не стесняйтесь обращаться к нам, если у вас возникли вопросы или пожелания:

Email: Нажмите что бы посмотреть 

Что такое ThePresentation.ru?

Это сайт презентаций, докладов, проектов, шаблонов в формате PowerPoint. Мы помогаем школьникам, студентам, учителям, преподавателям хранить и обмениваться учебными материалами с другими пользователями.


Для правообладателей

Яндекс.Метрика