Содержание разделов пояснительной записки (ПЗ) презентация

Содержание

Слайд 1Методические указания

(есть в электронном виде на страничке кафедры Вконтакте:
https://vk.com/public129651157)

1) Детали

машин. Проектирование узлов и деталей машин. Техническое
предложение и эскизный проект. (Детали машин. Проектирование. Ч.1.)

3) Детали машин. Проектирование узлов и деталей машин. Технический и
рабочий проекты. (Детали машин. Проектирование. Ч.2.)

3) Детали машин. Проектирование узлов и деталей машин. Рабочие чертежи
деталей. Пояснительная записка. (Детали машин. Проектирование. Ч.3.)




Слайд 2Содержание разделов пояснительной записки (ПЗ).

Содержание.
В содержании привести порядок разделов, подразделов, приложений


и списка литературы с указанием листов ПЗ. (Первый лист содержания
Оформляется на формате А4 с машиностроительной рамкой №1.
Все последующие листы ПЗ оформляются на формате А4 с
машиностроительной рамкой №2.)

Введение
Во введении необходимо описать назначение и область применения механизма
для которого проектируется привод. А также назначение составных частей
привода. Объем введения до 1 страницы.

Энерго-кинематический расчет
Выполняется также как и в индивидуальном задании №1. Здесь необходимо
подобрать электродвигатель, назначить передаточные отношения передач,
Входящих в привод и определить частоты вращения и крутящие моменты
на валах.

Проектный расчет передач редуктора
Здесь необходимо подобрать материалы для элементов передач, входящих в
редуктор и определить все необходимые геометрические параметры для
всех передач входящих в состав редуктора.

Слайд 3Проверочный расчет передач редуктора
Здесь необходимо произвести проверку передач, рассчитанных в предыдущем


разделе на контактную и изгибную прочность.

Тепловой расчет редуктора
Выполняется только в том случае, если в редукторе имеется в наличии
червячная передача. Методика расчета дана в литературе (Иванов,
Курмаз, Дунаев).

Расчет открытой передачи привода
Если в приводе присутствует цепная и/или ременная передача, то расчет
производится по методике, приведеной в литературе (Иванов, Курмаз, Дунаев).
Если в приводе присутствует открытая зубчатая (коническая и цилиндрическая)
передача то следует подойти на консультацию к преподавателю. Методика
расчета открытых зубчатых передач отличается от расчета закрытых передач.

Проектный расчет валов привода
Здесь необходимо подобрать только диаметры шеек для всех валов
входящих в привод также как и в индивидуальном задании №2.




Слайд 4Обоснование и расчет основных размеров корпуса редуктора
Расчет производится по методике, приведенной

в литературе (Курмаз, Дунаев).

После выполнения данного раздела выполняется эскизная компоновка редуктора,
из которой определяются длины шеек валов.

Проверочный расчет вала редуктора
Необходимо определить опасное сечение вала и выполнить для него
проверочный расчет вала на усталостную выносливость.
Выполняется также, как и в индивидуальном задании №2 для вала указанного
в особых указаниях.

Выбор и расчет шпоночных соединений привода
Необходимо подобрать шпонки для всех валов привода (включая приводной)
и выполнить их проверочный расчет по напряжениям смятия.

Выбор и расчет подшипников привода
Здесь необходимо подобрать подшипники для всех валов привода, а также
выполнить расчет подшипников для вала, рассчитываемого на усталостную
выносливость, по динамической и статической грузоподъемности также как
и в индивидуальном задании №2.

Слайд 5Выбор соединительных муфт
В данном разделе необходимо описать какие муфты вы устанавливаете

в привод,
почему именно такие, и привести их условное обозначение. (расчет муфт нужно
производить только в том случае, если в стандартную муфту вносятся изменения).

Обоснование и выбор смазочных материалов
Необходимо описать какие элементы в приводе нуждаются в смазке и назначить
для них смазочные материалы.


Слайд 6Требования к оформлению ПЗ
Оформление текста:
шрифт черного цвета,
высота букв, цифр и

других
знаков не менее 12 пт;
размеры полей текста:
правого – А = 10 мм,
верхнего – B = 20 мм,
левого и нижнего – C = 20 мм;
оформление текста
через 1 интервал;


А

С

B

С


Слайд 7Оформление разделов и подразделов:
разделы и подразделы текста нумеруются арабскими цифрами, которые

записываются с абзацного отступа, после номера точку не ставят, нумерация сквозная;
разделы и подразделы должны иметь заголовки, которые печатаются строчными буквами, начиная с прописной, располагая их после номера с отступом в один интервал без точки в конце, не подчеркивая.
если между разделом и подразделом нет текста, то расстояние между ними – 3 интервала;
каждый новый раздел начинается с новой страницы, подраздел с новой страницы не начинают.

1 Энергетический и кинематический расчёты привода

Текст раздела. Текст раздела. Текст раздела. Текст раздела. Текст раздела.
Текст раздела. Текст раздела.

2 Проектный расчет передач редуктора


2.1 Выбор материалов и определение допускаемых напряжений для передач
редуктора

Текст раздела. Текст раздела. Текст раздела. Текст раздела. Текст раздела.
Текст раздела. Текст раздела.


Слайд 8Оформление иллюстраций:
иллюстрации нумеруются арабскими цифрами;
иллюстрации должны иметь наименование, и

при необходимости могут иметь
пояснительные данные (подрисуночный текст);
слово «Рисунок» и наименование помещают после пояснительных данных
и располагают посередине строки;
подрисуночные надписи помещают после рисунка перед словом «Рисунок» и
располагают посередине строки.


1 – электродвигатель; 2 – ременная передача; 3 – редуктор; 4 – муфта жёстко-компенсирующая;
5 – открытая зубчатая передача; 6 – приводные колёса тележки
Рисунок 1 – Схема привода тележки


Слайд 9Оформление таблиц:
- таблица растягивается на всю ширину страницы;
над таблицей на уровне

ее левой границы записывают:
Таблица 2.1 - (название таблицы);
- Наименование таблицы и саму таблице пустой строкой не отделяют;
- нумерация таблиц - арабскими цифрами;
если таблица продолжается на второй странице,
то пишем «Продолжение таблицы 1» без наименования, если таблица
оканчивается на второй странице, то пишем «Окончание таблицы 1»;
при продолжении или окончании таблицы предыдущая таблица
не должна иметь нижнюю границу.

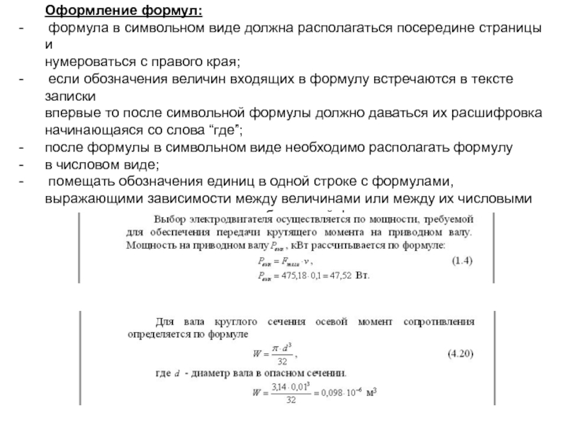
Слайд 10Оформление формул:
формула в символьном виде должна располагаться посередине страницы и
нумероваться

с правого края;
если обозначения величин входящих в формулу встречаются в тексте записки
впервые то после символьной формулы должно даваться их расшифровка
начинающаяся со слова “где”;
после формулы в символьном виде необходимо располагать формулу
в числовом виде;
помещать обозначения единиц в одной строке с формулами,
выражающими зависимости между величинами или между их числовыми
значениями, представленными в буквенной форме, не допускается.

Слайд 11Нумерация формул, таблиц, рисунков. Ссылки в тексте ПЗ.
нумерация иллюстраций,

таблиц, формул - сквозная в пределах записки;
допускается нумерация в пределах разделов, иллюстраций, таблиц, формул;
в тексте записки даются ссылки на использованные источники, которые
следует приводить в квадратных скобках.
Значения КПД взяты из таблицы 1.2 [1]

при ссылках на иллюстрации следует писать
«... в соответствии с рисунком 2», «... показано на рисунке 2».

при ссылке на таблицу следует писать
«... приведены в таблице 1.3».
ссылки в тексте на порядковые номера формул дают в скобках.
«... по формуле (4.7)».

страницы записки следует нумеровать арабскими цифрами, соблюдая
сквозную нумерацию по всему тексту записки. Номер страницы
проставляют в правой нижней части листа без точки.

Слайд 12Чертежные листы.
1) сборочный чертеж редуктора (формат А1);
2) рабочие чертежи деталей

(4 штуки, формат А3 каждый): колесо; вал; вал-шестерня; крышка подшипника.
3) сборочный чертеж приводного вала;
4) сборочный чертеж рамы.

К каждому сборочному чертежу должна прилагаться спецификация.


Слайд 13Оформление приложений

каждое приложение следует начинать с новой страницы с указанием наверху

посередине страницы слова «ПРИЛОЖЕНИЕ» с обозначением арабскими буквами, а ниже в скобках указывается степень приложения (обязательное), (справочное):
приложение должно иметь заголовок, который записывают симметрично относительно текста прописной буквой отдельной строкой.

ПРИЛОЖЕНИЕ А
(обязательное)
Спецификации

Слайд 14Структура обозначения привода
ПЦК-3,27.00.00.000 ПЗ – Пояснительная записка
ПЦК-3,27.00.00.000 ВО – Чертеж общего

вида
ПЦК-3,27.01.00.000 СБ – Сборочный чертеж редуктора
ПЦК-3,27.01.00.000 Э1 – Эскизная компоновка редуктора
ПЦК-3,27.01.00.000 Д1 – Документы прочие (схемы работ,
аксонометрические проекции, плакаты и т.д.)
ПЦК-3,27.01.01.000 СБ – Сборочный чертеж колеса червячного
(сборочная единица, входящая в состав редуктора)
ПЦК-3,27.01.00.001 – Рабочий чертеж вала
(деталь, входящая в состав редуктора)
ПЦК – Привод цепного конвейера
3,27 – требуемая мощность на приводном валу

Обратная связь

Если не удалось найти и скачать презентацию, Вы можете заказать его на нашем сайте. Мы постараемся найти нужный Вам материал и отправим по электронной почте. Не стесняйтесь обращаться к нам, если у вас возникли вопросы или пожелания:

Email: Нажмите что бы посмотреть 

Что такое ThePresentation.ru?

Это сайт презентаций, докладов, проектов, шаблонов в формате PowerPoint. Мы помогаем школьникам, студентам, учителям, преподавателям хранить и обмениваться учебными материалами с другими пользователями.


Для правообладателей

Яндекс.Метрика