Лекция 3-2. Полные системы. Схемы из функциональных элементов презентация

Слайд 1§3. Полные системы. Примеры полных систем (с доказательством полноты).
Определение.
Множество функций

алгебры логики A называется полной системой (в P2), если любую функцию алгебры логики можно выразить формулой над A.
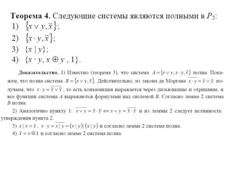
Теорема 3.
Система A = {∨, &, ¬} является полной.
Доказательство.
Если функция алгебры логики f отлична от тождественного нуля, то f выражается в виде совершенной дизъюнктивной нормальной формы, в которую входят лишь дизъюнкция, конъюнкция и отрицание. Если же f ≡ 0, то f = x ⋅ x ♦
Лемма 2.
Если система A — полная, и любая функция системы A может быть выражена формулой над некоторой другой системой B, то B — также полная система.

Слайд 2


Слайд 3Схемы из функциональных элементов
СХЕМА ИЗ ФУНКЦИОНАЛЬНЫХ ЭЛЕМЕНТОВ - математическая модель реальных

объектов, связанных с переработкой информации, в которых допускается многократное использование промежуточных результатов.



Слайд 4 Схемой из функциональных элементов (СФЭ) в базисе B называется размеченный ориентированный граф без циклов,

в котором
вершины, являющиеся истоками, помечены символами переменных и называются входами (разным вершинам соответствуют разные переменные);
каждая вершина, в которую входит k ≥ 1 дуг, помечена функцией из базиса B, зависящей от k переменных (такие вершины называются функциональными элементами или вентилями);
некоторые вершины выделены как выходы (входные вершины могут быть и выходными).


Слайд 5Изображение функциональных элементов на функциональных схемах


Слайд 7Альтернативное изображение


Слайд 9Сложностью схемы из функциональных элементов называется число функциональных элементов в схеме.


Обратная связь

Если не удалось найти и скачать презентацию, Вы можете заказать его на нашем сайте. Мы постараемся найти нужный Вам материал и отправим по электронной почте. Не стесняйтесь обращаться к нам, если у вас возникли вопросы или пожелания:

Email: Нажмите что бы посмотреть 

Что такое ThePresentation.ru?

Это сайт презентаций, докладов, проектов, шаблонов в формате PowerPoint. Мы помогаем школьникам, студентам, учителям, преподавателям хранить и обмениваться учебными материалами с другими пользователями.


Для правообладателей

Яндекс.Метрика